EN
流式同型对照抗体
Anti-Human CD3E Antibody (OKT3), FITC
All
TD-HY057317_1.jpg
  • CatalogTD-HY057317
  • ClonalitymAb
  • Application FCM
  • Synonyms
  • 规格
    50T
  • 价格
    ¥询价
定制服务咨询
Catalog No. TD-HY057317
Species reactivity Human
Applications FCM
Host species Mouse
Isotype IgG2a, kappa
Clone ID OKT3
Conjugation FITC
Clonality Monoclonal
Target T3E, T-cell surface antigen T3/Leu-4 epsilon chain, CD3e, CD3E, T-cell surface glycoprotein CD3 epsilon chain
Endotoxin level Please contact with the lab for this information.
Accession P07766
Form Liquid
Storage buffer 0.01M PBS, pH 7.4, 0.2% BSA, 0.05% Proclin 300.
Stability and Storage Store at 4°C for 12 months. Protect from light. Do not freeze.
Note For flow cytometric staining, the suggested use of this reagent is 0.5 µg per million cells in 100 µL volume. It is recommended that the reagent be titrated for optimal performance for each application. For research use only.

TD-HY057317_1.jpg
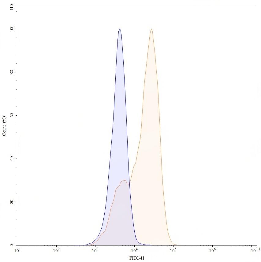
Flow CytoMetry
 
Flow-cytometry using FITC anti-human CD3 antibody. Jurkat cells were stained with an irrelevant antibody (Blue Histogram) or an FITC anti-human CD3 monoclonal antibody (Catalog: TD-HY057317, Yellow Histogram) at a concentration of 5 µg/ml for 30 mins at RT. After washing, cells analysed on a NovoCyte Flow Cytometer.