EN
流式同型对照抗体
Anti-Human CD1a Antibody (2113), PE
All
TD-HY043127_1.jpg
  • CatalogTD-HY043127
  • ClonalitymAb
  • Application FCM
  • Synonyms
  • 规格
    50T
  • 价格
    ¥询价
定制服务咨询
Catalog No. TD-HY043127
Species reactivity Human
Applications FCM
Host species Mouse
Isotype IgG1, kappa
Clone ID 2113
Conjugation PE
Clonality Monoclonal
Target T-cell surface glycoprotein CD1a, CD1A, T-cell surface antigen T6/Leu-6, CD1a, hTa1 thymocyte antigen
Endotoxin level Please contact with the lab for this information.
Accession P06126
Form Liquid
Storage buffer 0.01M PBS, pH 7.4, 0.2% BSA, 0.05% Proclin 300.
Stability and Storage Store at 4°C for 12 months. Protect from light. Do not freeze.
Note For flow cytometric staining, the suggested use of this reagent is 0.5 µg per million cells in 100 µL volume. It is recommended that the reagent be titrated for optimal performance for each application. For research use only.

TD-HY043127_1.jpg
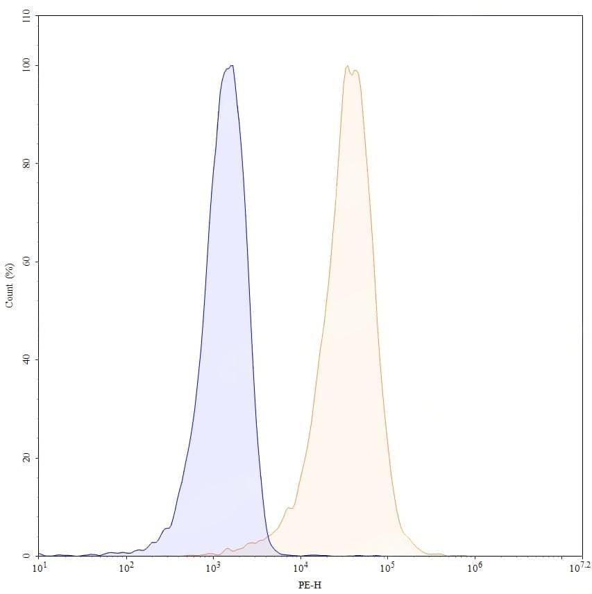
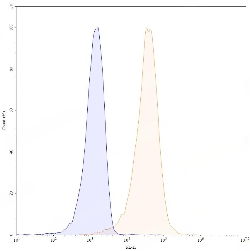
Flow CytoMetry
 
Flow-cytometry using PE anti-human CD1a antibody. Jurkat cells were stained with an irrelevant antibody (Blue Histogram) or an PE anti-human CD1a monoclonal antibody (Catalog: TD-HY043127, Yellow Histogram) at a concentration of 5 µg/ml for 30 mins at RT. After washing, and cells analysed on a NovoCyte Flow Cytometer.