EN
流式同型对照抗体
Anti-Human HLA-DR Monomorphic Antibody (L243), PE
All
TD-HM826127_1.jpg
TD-HM826127_2.jpg
  • CatalogTD-HM826127
  • ClonalitymAb
  • Application FCM
  • Synonyms
  • 规格
    50T
  • 价格
    ¥询价
定制服务咨询
Catalog No. TD-HM826127
Species reactivity Human
Applications FCM
Host species Mouse
Isotype IgG1
Clone ID L243
Conjugation PE
Clonality Monoclonal
Endotoxin level Please contact with the lab for this information.
Form Liquid
Storage buffer 0.01M PBS, pH 7.4, 0.2% BSA, 0.05% Proclin 300.
Stability and Storage Store at 4°C for 12 months. Protect from light. Do not freeze.
Note For flow cytometric staining, the suggested use of this reagent is 0.5 µg per million cells in 100 µL volume. It is recommended that the reagent be titrated for optimal performance for each application. For research use only.

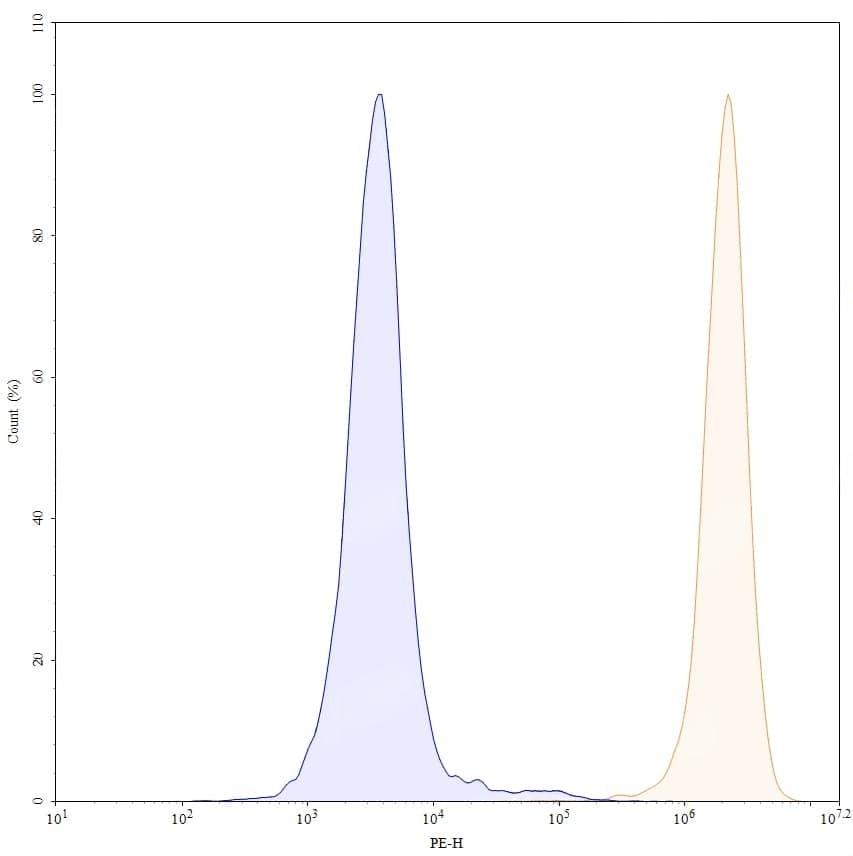
TD-HM826127_1.jpg
Flow Cytometry
 
Flow-cytometry using PE anti-human HLA-DRA antibody. Daudi cells were stained with an irrelevant antibody (Green Histogram) or a PE anti-human HLA-DRA antibody monoclonal antibody (Catalog # TD-HM826127, Red Histogram) at a concentration of 5 µg/ml for 30 mins at RT. After washing, cells analysed on a NovoCyte Flow Cytometer.
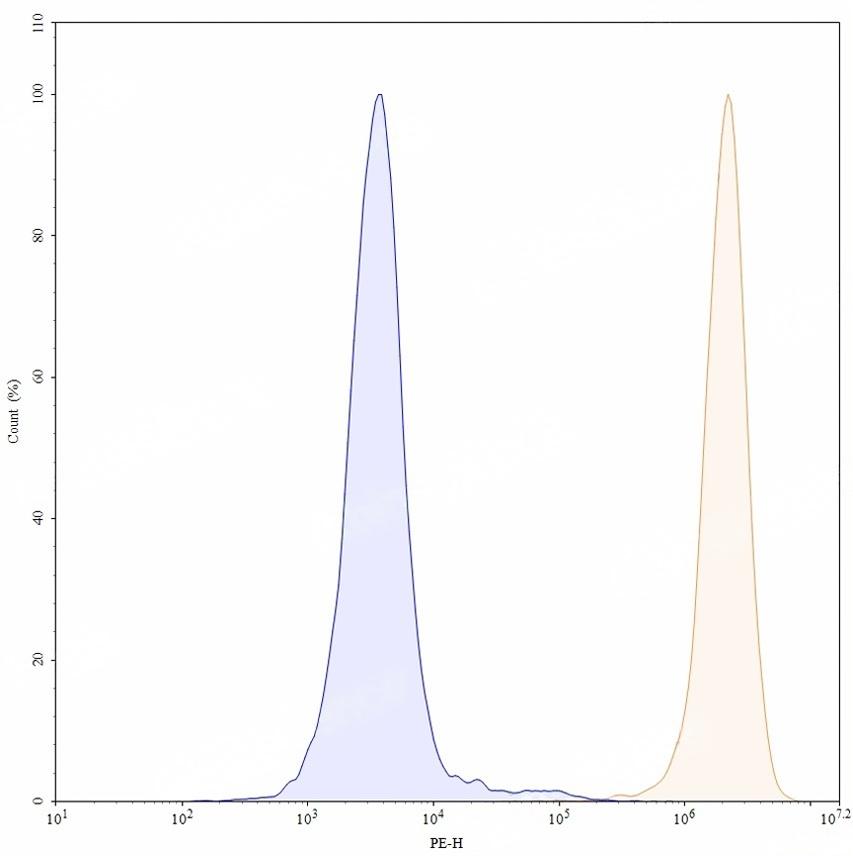
TD-HM826127_2.jpg
Flow CytoMetry
 
Flow-cytometry using PE anti-human HLA-DR Monomorphic antibody. Daudi cells were stained with an irrelevant antibody (Blue Histogram) or an PE anti-human HLA-DR Monomorphic monoclonal antibody (Catalog: TD-HM826127, Yellow Histogram) at a concentration of 5 µg/ml for 30 mins at RT. After washing, cells analysed on a NovoCyte Flow Cytometer.