EN
流式同型对照抗体
Anti-Human HLA-B*27 Antibody (H4H2)
All
TD-HM814107_1.jpg
TD-HM814107_2.jpg
  • CatalogTD-HM814107
  • ClonalitymAb
  • Application FCM
  • Synonyms
  • 规格
    50ug
  • 价格
    ¥询价
定制服务咨询
Catalog No. TD-HM814107
Applications FCM
Host species Mouse
Isotype IgG1, kappa
Clone ID H4H2
Clonality Monoclonal
Target HLA-B, HLA class I histocompatibility antigen, B alpha chain, Human leukocyte antigen B, HLAB, HLA-B*27
Endotoxin level Please contact with the lab for this information.
Purity >95% as determined by SDS-PAGE.
Purification Protein A/G purified from cell culture supernatant.
Accession P01889
Form Liquid
Storage buffer 0.01M PBS, pH 7.4.
Stability and Storage Use a manual defrost freezer and avoid repeated freeze-thaw cycles. Store at 4°C short term (1-2 weeks). Store at -20°C 12 months. Store at -80°C long term.
Note For research use only.

TD-HM814107_1.jpg
Flow Cytometry
 
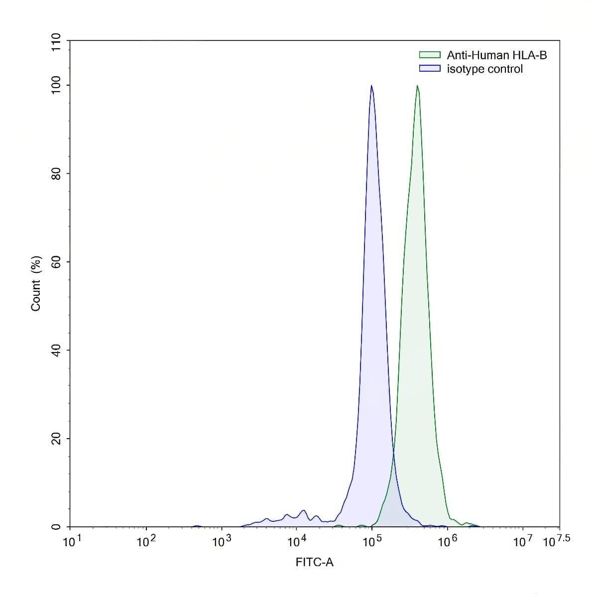
Flow-cytometry using anti-human HLA-B antibody.Human peripheral blood monocytes were stained with an irrelevant antibody (Blue Histogram) or an anti-human HLA-B antibody monoclonal antibody (Catalog # TD-HM814107 ,Green Histogram) at a concentration of 5 µg/ml for 30 mins at RT. After washing, bound antibody was detected using a FITC conjugated goat anti-mouse antibody (Catalog # TDMF690414) and cells analysed on a NovoCyte Flow Cytometer.
TD-HM814107_2.jpg
Flow Cytometry
 
Flow-cytometry using anti-human HLA-B antibody.Human peripheral blood lymphocytes were stained with an irrelevant antibody (Blue Histogram) or an anti-human HLA-B antibody monoclonal antibody (Catalog # TD-HM814107 ,Green Histogram) at a concentration of 5 µg/ml for 30 mins at RT. After washing, bound antibody was detected using a FITC conjugated goat anti-mouse antibody (Catalog # TD-MF690414) and cells analysed on a NovoCyte Flow Cytometer.