Anti-Human CD16b/FCGR3B Antibody (B88-9), PE(TD-HF886127) is amouse monoclonalantibody detectingIGFR3inFCM. Suitable forHuman.HighlightsFlow Cytometry— Validated for flow cytometry applications.
Species reactivity
Human
Applications
FCM
Host species
Mouse
Isotype
IgG1, kappa
Conjugation
PE
Clone ID
B88-9
Clonality
Monoclonal
Target
IGFR3, FCGR3B, CD16b, Low affinity immunoglobulin gamma Fc region receptor III-B, Fc-gamma RIII, IgG Fc receptor III-1, FCGR3, CD16B, Fc-gamma RIII-beta, Fc-gamma RIIIb, FCG3, FcRIII, FcR-10, FcRIIIb
Endotoxin level
Please contact with the lab for this information.
Accession
O75015
Form
Liquid
Storage buffer
0.01M PBS, pH 7.4, 0.2% BSA, 0.05% Proclin 300.Please refer to the specific buffer information in the hardcopy of datasheet or the lot-specific COA.
Stability and Storage
Store at 4°C for 12 months. Protect from light. Do not freeze.
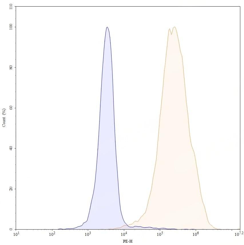
Caption
Flow-cytometry PE using anti-human CD16A antibody. Untransfected cells (blue Histogram) and Transfected cells (Yellow Histogram) were stained with an PE anti-human CD16A monoclonal antibody (Catalog No.:TD-HF886127) at a concentration of 5 µg/ml for 30 mins at RT. After washing, cells analysed on a NovoCyte Flow Cytometer.
Note
For flow cytometric staining, the suggested use of this reagent is 0.5 µg per million cells in 100 µL volume. It is recommended that the reagent be titrated for optimal performance for each application. For research use only.