EN
流式同型对照抗体
Anti-Human TNFa/TNF-alpha Antibody (SAA0415), FITC
All
TD-HF879117_1.jpg
  • CatalogTD-HF879117
  • ClonalitymAb
  • Application ELISA, FCM
  • Synonyms
  • 规格
    50T
  • 价格
    ¥询价
定制服务咨询
Catalog No. TD-HF879117
Species reactivity Human
Applications ELISA, FCM
Host species Mouse
Isotype IgG2a, kappa
Clone ID SAA0415
Conjugation FITC
Clonality Monoclonal
Target TNF, Tumor necrosis factor ligand superfamily member 2, N-terminal fragment, ICD2, NTF, TNF-a, TNF-alpha, Tumor necrosis factor, TNFSF2, TNFA, Cachectin, ICD1
Endotoxin level Please contact with the lab for this information.
Accession P01375
Form Liquid
Storage buffer 0.01M PBS, pH 7.4, 0.2% BSA, 0.05% Proclin 300.
Stability and Storage Store at 4°C for 12 months. Protect from light. Do not freeze.
Note For flow cytometric staining, the suggested use of this reagent is 0.5 µg per million cells in 100 µL volume. It is recommended that the reagent be titrated for optimal performance for each application. For research use only.

TD-HF879117_1.jpg
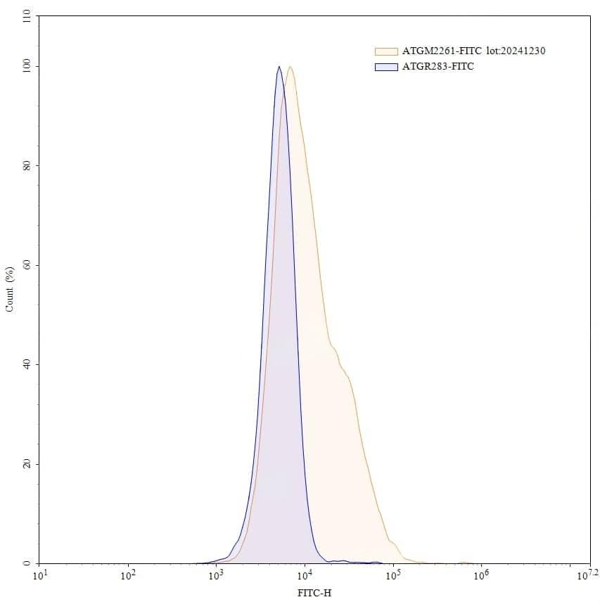
Flow CytoMetry
 
Flow-cytometry using FITC anti-human TNFa antibody. 293T transfected cells were stained with an irrelevant antibody (Blue Histogram) or an FITC anti-human TNFa monoclonal antibody (Catalog: TD-HF879117, Yellow Histogram) at a concentration of 5 µg/ml for 30 mins at RT. After washing, and cells analysed on a NovoCyte Flow Cytometer.