EN
流式同型对照抗体
Anti-Human CD335/NCR1/NKp46 Antibody (NKp46-1), FITC
All
TD-HF858117_1.jpg
  • CatalogTD-HF858117
  • ClonalitymAb
  • Application FCM
  • Synonyms
  • 规格
    50T
  • 价格
    ¥询价
定制服务咨询
Catalog No. TD-HF858117
Species reactivity Human
Applications FCM
Host species Mouse
Isotype IgG1, kappa
Clone ID NKp46-1
Conjugation FITC
Clonality Monoclonal
Target LY94, Natural cytotoxicity triggering receptor 1, Natural killer cell p46-related protein, NK cell-activating receptor, NK-p46, CD335, NKp46, NCR1, hNKp46, Lymphocyte antigen 94 homolog
Endotoxin level Please contact with the lab for this information.
Accession O76036
Form Liquid
Storage buffer 0.01M PBS, pH 7.4, 0.2% BSA, 0.05% Proclin 300.
Stability and Storage Store at 4°C for 12 months. Protect from light. Do not freeze.
Note For flow cytometric staining, the suggested use of this reagent is 0.5 µg per million cells in 100 µL volume. It is recommended that the reagent be titrated for optimal performance for each application. For research use only.

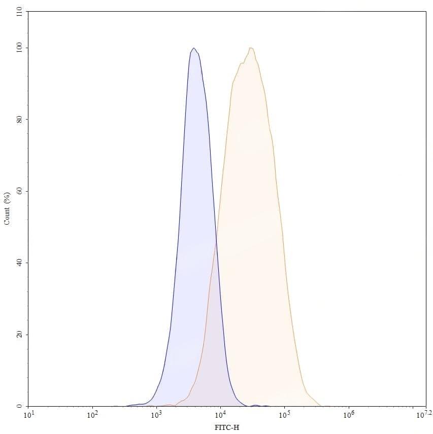
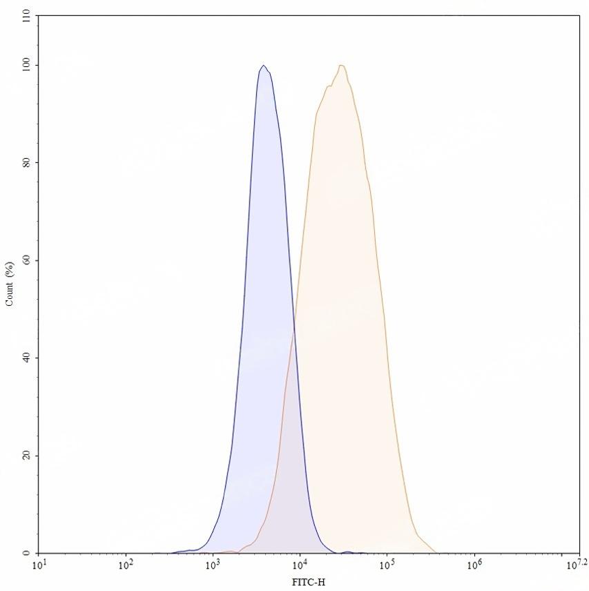
TD-HF858117_1.jpg
Flow CytoMetry
 
Flow-cytometry FITC using anti-human CD335 antibody. Untransfected cells (blue Histogram) and Transfected cells (Yellow Histogram) were stained with an FITC anti-human CD335 monoclonal antibody (Catalog: TD-HF858117) at a concentration of 5 µg/ml for 30 mins at RT. After washing, cells analysed on a NovoCyte Flow Cytometer.