EN
流式同型对照抗体
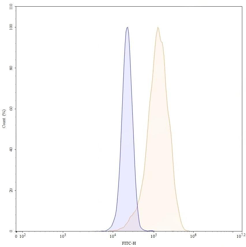
Anti-Human IL1A/IL1F1 Antibody (SAA0366), FITC
All
  • CatalogTD-HF802117
  • ClonalitymAb
  • Application ELISA, FCM
  • Synonyms
  • 规格
    50T
  • 价格
    ¥询价
定制服务咨询
Catalog No. TD-HF802117
Species reactivity Human
Applications ELISA, FCM
Host species Mouse
Isotype IgG1, kappa
Clone ID SAA0366
Conjugation FITC
Clonality Monoclonal
Target IL1F1, Interleukin-1 alpha, IL1A, Hematopoietin-1, IL-1 alpha
Endotoxin level Please contact with the lab for this information.
Accession P01583
Form Liquid
Storage buffer 0.01M PBS, pH 7.4, 0.2% BSA, 0.05% Proclin 300.
Stability and Storage Store at 4°C for 12 months. Protect from light. Do not freeze.
Note For flow cytometric staining, the suggested use of this reagent is 0.5 µg per million cells in 100 µL volume. It is recommended that the reagent be titrated for optimal performance for each application. For research use only.