EN
流式同型对照抗体
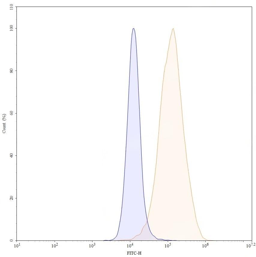
Anti-Human SLC34A2/NaPi2b Antibody (SAA0766), FITC
All
  • CatalogTD-HF574117
  • ClonalitymAb
  • Application ELISA, FCM, IF, WB
  • Synonyms
  • 规格
    50T
  • 价格
    ¥询价
定制服务咨询
Catalog No. TD-HF574117
Species reactivity Human
Applications ELISA, FCM, IF, WB
Host species Human
Isotype IgG1
Clone ID SAA0766
Conjugation FITC
Clonality Monoclonal
Target NaPi2b, Sodium/phosphate cotransporter 2B, Na(+)-dependent phosphate cotransporter 2B, Na(+)/Pi cotransporter 2B, Sodium-dependent phosphate transport protein 2B, NaPi3b, NaPi-2b, SLC34A2, Solute carrier family 34 member 2, Sodium-phosphate transport protein 2B
Endotoxin level Please contact with the lab for this information.
Accession O95436
Form Liquid
Storage buffer 0.01M PBS, pH 7.4, 0.2% BSA, 0.05% Proclin 300.
Stability and Storage Store at 4°C for 12 months. Protect from light. Do not freeze.
Note For flow cytometric staining, the suggested use of this reagent is 0.5 µg per million cells in 100 µL volume. It is recommended that the reagent be titrated for optimal performance for each application. For research use only.