Anti-Human CD275/ICOSLG Antibody (SAA0089), PE(TD-HF564127) is ahuman monoclonalantibody detectingB7RP1inFCM. Suitable forHuman.HighlightsFlow Cytometry— Validated for flow cytometry applications.
Species reactivity
Human
Applications
FCM
Host species
Human
Isotype
IgG2, kappa
Conjugation
PE
Clone ID
SAA0089
Clonality
Monoclonal
Target
B7RP1, B7-related protein 1, CD275, ICOSL, ICOSLG, KIAA0653, B7 homolog 2, ICOS ligand, B7RP-1, B7H2, B7-H2, B7-like protein Gl50
Endotoxin level
Please contact with the lab for this information.
Accession
O75144
Form
Liquid
Storage buffer
0.01M PBS, pH 7.4, 0.2% BSA, 0.05% Proclin 300.Please refer to the specific buffer information in the hardcopy of datasheet or the lot-specific COA.
Stability and Storage
Store at 4°C for 12 months. Protect from light. Do not freeze.
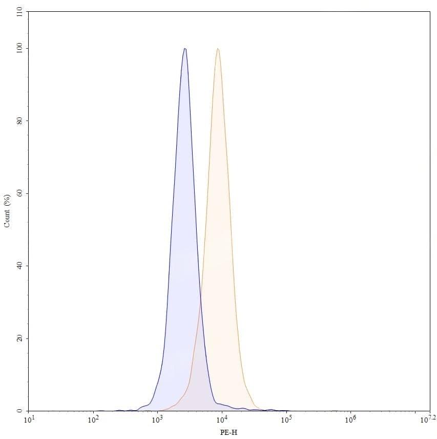
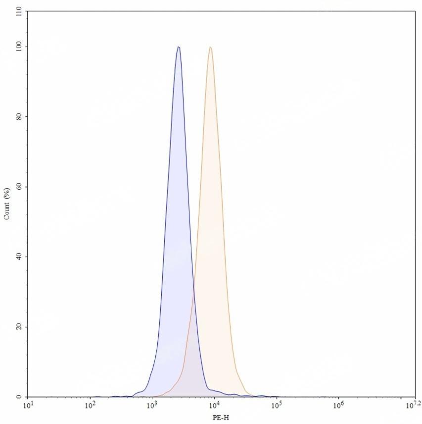
Caption
Flow-cytometry using PE anti-human CD275 antibody. U937 cells were stained with an irrelevant antibody (Blue Histogram) or an PE anti-human CD275 monoclonal antibody (Catalog No.:TD-HF564127, Yellow Histogram) at a concentration of 5 µg/ml for 30 mins at RT. After washing, and cells analysed on a NovoCyte Flow Cytometer.
Note
For flow cytometric staining, the suggested use of this reagent is 0.5 µg per million cells in 100 µL volume. It is recommended that the reagent be titrated for optimal performance for each application. For research use only.