EN
流式同型对照抗体
Anti-Human EGFR/ERBB1/HER1 Antibody (11F8)
All
TD-HF004107_1.jpg
TD-HF004107_2.jpg
TD-HF004107_3.jpg
  • CatalogTD-HF004107
  • ClonalitymAb
  • Application ELISA, FCM, WB
  • Synonyms
  • 规格
    50ug
  • 价格
    ¥询价
定制服务咨询
Catalog No. TD-HF004107
Species reactivity Human
Applications ELISA, FCM, WB
Host species Human
Isotype IgG1, kappa
Clone ID 11F8
Clonality Monoclonal
Target HER1, Receptor tyrosine-protein kinase erbB-1, Proto-oncogene c-ErbB-1, Epidermal growth factor receptor, EGFR, ERBB1, ERBB
Endotoxin level Please contact with the lab for this information.
Purity >95% as determined by SDS-PAGE.
Purification Protein A/G purified from cell culture supernatant.
Accession P00533
Form Liquid
Storage buffer 0.01M PBS, pH 7.4.
Stability and Storage Use a manual defrost freezer and avoid repeated freeze-thaw cycles. Store at 4°C short term (1-2 weeks). Store at -20°C 12 months. Store at -80°C long term.
Note For research use only.

 


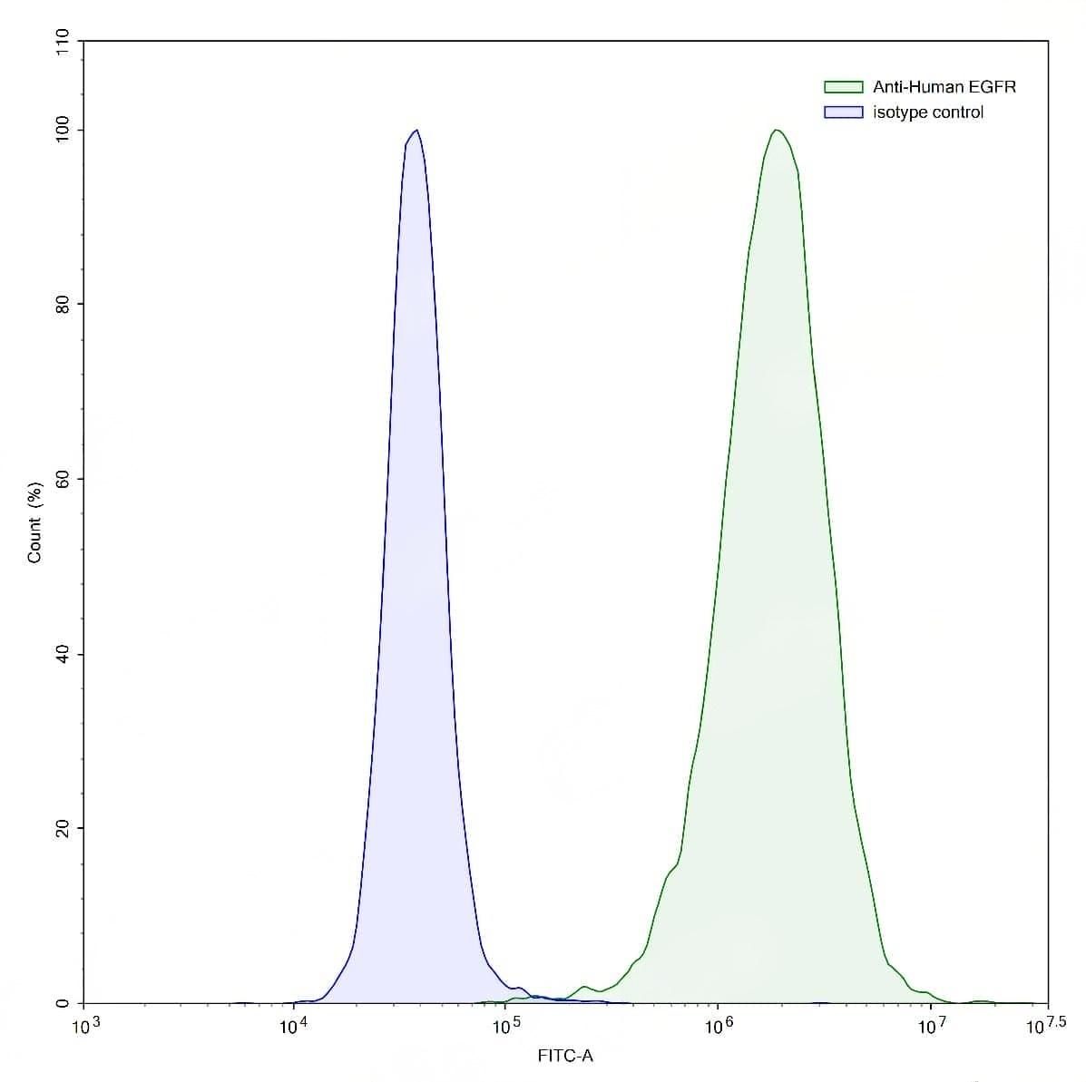
TD-HF004107_1.jpg
Flow-cytometry
 
Flow-cytometry using anti-human EGFR antibody.HeLa cells were stained with an irrelevant antibody (Blue Histogram) or an anti-human EGFR antibody monoclonal antibody (Catalog # TD-HF004107 ,Green Histogram) at a concentration of 5 ug/ml for 30 mins at RT. After washing, bound antibody was detected using a FITC conjugated goat anti-human antibody (Catalog # TD-HF690414) and cells analysed on a NovoCyte Flow Cytometer.
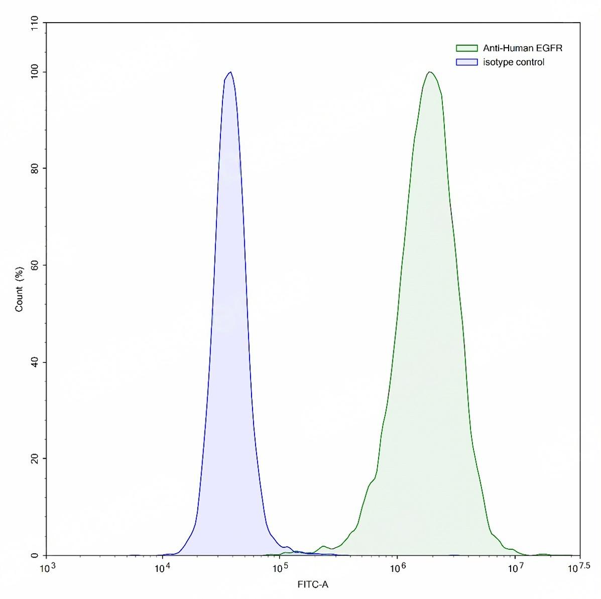
TD-HF004107_2.jpg
Flow-cytometry
 
Flow-cytometry using anti-human EGFR antibody.A431 cells were stained with an irrelevant antibody (Blue Histogram) or an anti-human EGFR antibody monoclonal antibody (Catalog # TD-HF004107 ,Green Histogram) at a concentration of 5 ug/ml for 30 mins at RT. After washing, bound antibody was detected using a FITC conjugated goat anti-human antibody (Catalog # TD-HF690414) and cells analysed on a NovoCyte Flow Cytometer.
TD-HF004107_3.jpg
Flow-cytometry
 
Flow-cytometry using anti-human EGFR antibody.SK-BR-3 cells were stained with an irrelevant antibody (Blue Histogram) or an anti-human EGFR antibody monoclonal antibody (Catalog # TD-HF004107 ,Green Histogram) at a concentration of 5 ug/ml for 30 mins at RT. After washing, bound antibody was detected using a FITC conjugated goat anti-human antibody (Catalog # TD-HF690414) and cells analysed on a NovoCyte Flow Cytometer.