EN
流式同型对照抗体
Anti-Human CD157/BST1 Antibody (A2), PE
All
TD-HC654127_1.jpg
  • CatalogTD-HC654127
  • ClonalitymAb
  • Application FCM
  • Synonyms
  • 规格
    50T
  • 价格
    ¥询价
定制服务咨询
Catalog No. TD-HC654127
Species reactivity Human
Applications FCM
Host species Mouse
Isotype IgG1, kappa
Clone ID A2
Conjugation PE
Clonality Monoclonal
Target ADP-ribosyl cyclase/cyclic ADP-ribose hydrolase 2, Bone marrow stromal antigen 1, BST-1, ADP-ribosyl cyclase 2, CD157, Cyclic ADP-ribose hydrolase 2, BST1, cADPr hydrolase 2
Endotoxin level Please contact with the lab for this information.
Accession Q10588
Form Liquid
Storage buffer 0.01M PBS, pH 7.4, 0.2% BSA, 0.05% Proclin 300.
Stability and Storage Store at 4°C for 12 months. Protect from light. Do not freeze.
Note For flow cytometric staining, the suggested use of this reagent is 0.5 µg per million cells in 100 µL volume. It is recommended that the reagent be titrated for optimal performance for each application. For research use only.

 


TD-HC654127_1.jpg
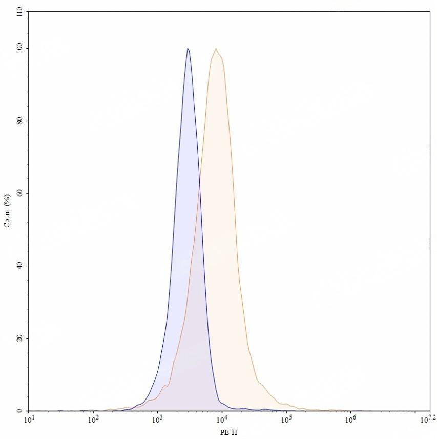
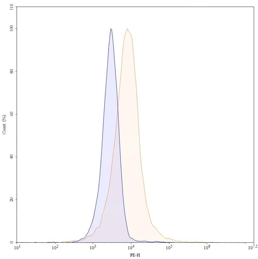
Flow CytoMetry
 
Flow-cytometry using PE anti-human CD157 antibody. THP-1 cells were stained with an irrelevant antibody (Blue Histogram) or an PE anti-human CD157 monoclonal antibody (Catalog: HC654127, Yellow Histogram) at a concentration of 5 µg/ml for 30 mins at RT. After washing, and cells analysed on a NovoCyte Flow Cytometer.