EN
流式同型对照抗体
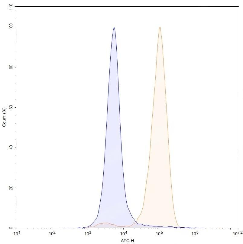
Anti-Human MSLN Antibody (SAA0146), APC
All
  • CatalogTD-HC496237
  • ClonalitymAb
  • Application FCM
  • Synonyms
  • 规格
    50T
  • 价格
    ¥询价
定制服务咨询
Catalog No. TD-HC496237
Species reactivity Human
Applications FCM
Host species Human
Isotype IgG1, kappa
Clone ID SAA0146
Conjugation APC
Clonality Monoclonal
Target CAK1 antigen, Mesothelin, MSLN, Pre-pro-megakaryocyte-potentiating factor, MPF
Endotoxin level Please contact with the lab for this information.
Accession Q13421
Form Liquid
Storage buffer 0.01M PBS, pH 7.4, 0.2% BSA, 0.05% Proclin 300.
Stability and Storage Store at 4°C for 12 months. Protect from light. Do not freeze.
Note For flow cytometric staining, the suggested use of this reagent is 0.5 µg per million cells in 100 µL volume. It is recommended that the reagent be titrated for optimal performance for each application. For research use only.