EN
流式同型对照抗体
Anti-Human MSLN Antibody (SAA0145)
All
TD-HC496107_1.jpg
TD-HC496107_2.jpg
  • CatalogTD-HC496107
  • ClonalitymAb
  • Application FCM, IHC
  • Synonyms
  • 规格
    50ug
  • 价格
    ¥询价
定制服务咨询
Catalog No. TD-HC496107
Species reactivity Human
Applications FCM, IHC
Host species Mouse
Isotype IgG2a, lambda
Clone ID SAA0145
Clonality Monoclonal
Target CAK1 antigen, Mesothelin, MSLN, Pre-pro-megakaryocyte-potentiating factor, MPF
Endotoxin level Please contact with the lab for this information.
Purity >95% as determined by SDS-PAGE.
Purification Protein A/G purified from cell culture supernatant.
Accession Q13421
Form Liquid
Storage buffer 0.01M PBS, pH 7.4.
Stability and Storage Use a manual defrost freezer and avoid repeated freeze-thaw cycles. Store at 4°C short term (1-2 weeks). Store at -20°C 12 months. Store at -80°C long term.
Note For research use only.

 


TD-HC496107_1.jpg
Flow Cytometry
 
Flow-cytometry using anti-human MSLN antibody.HeLa cells were stained with an irrelevant antibody (Blue Histogram) or an anti-human MSLN antibody monoclonal antibody (Catalog # TD-HC496107 ,Green Histogram) at a concentration of 5 µg/ml for 30 mins at RT. After washing, bound antibody was detected using a FITC conjugated goat anti-mouse antibody (Catalog # TD-MF690414) and cells analysed on a NovoCyte Flow Cytometer.
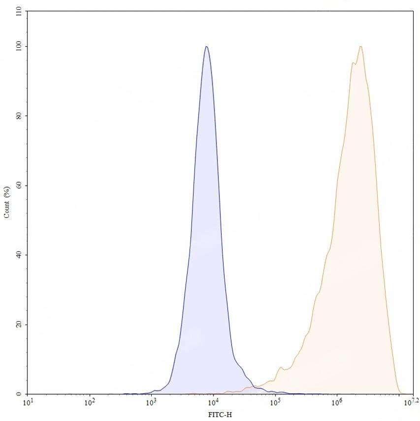
TD-HC496107_2.jpg
Flow Cytometry
 
Flow-cytometry using anti-human MSLN antibody. Untransfected cells (blue Histogram) and Transfected cells (Yellow Histogram) were stained with an anti-human MSLN monoclonal antibody (Catalog: TD-HC496107) at a concentration of 5 µg/ml for 30 mins at RT. After washing, bound antibody was detected using a Goat Anti-Mouse IgG H&L Polyclonal Antibody, FITC Catalog: TD- MF690414) and cells analysed on a NovoCyte Flow Cytometer.