EN
流式同型对照抗体
Anti-Human CD47/MER6 Antibody (B6H12)
All
TD-HC359207_1.jpg
TD-HC359207_2.jpg
TD-HC359207_3.jpg
  • CatalogTD-HC359207
  • ClonalitymAb
  • Application FCM
  • Synonyms
  • 规格
    50ug
  • 价格
    ¥询价
定制服务咨询
Catalog No. TD-HC359207
Species reactivity Human
Applications FCM
Host species Mouse
Isotype IgG1, kappa
Clone ID B6H12
Clonality Monoclonal
Target Leukocyte surface antigen CD47, CD47, Antigenic surface determinant protein OA3, IAP, Integrin-associated protein, Protein MER6, MER6
Endotoxin level Please contact with the lab for this information.
Purity >95% as determined by SDS-PAGE.
Purification Protein A/G purified from cell culture supernatant.
Accession Q08722
Form Liquid
Storage buffer 0.01M PBS, pH 7.4.
Stability and Storage Use a manual defrost freezer and avoid repeated freeze-thaw cycles. Store at 4°C short term (1-2 weeks). Store at -20°C 12 months. Store at -80°C long term.
Note For research use only.

 


TD-HC359207_1.jpg
SEC-HPLC
 
SEC-HPLC detection for Anti-Human CD47/MER6 Antibody (B6H12).
TD-HC359207_2.jpg
Bioactivity
 
Detects CD47/MER6 in indirect ELISAs.
TD-HC359207_3.jpg
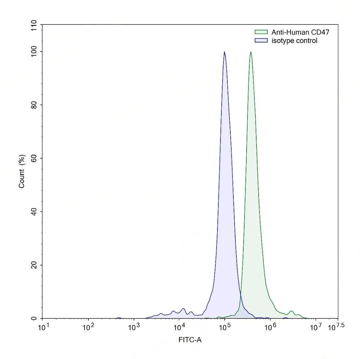
Flow Cytometry
 
Flow-cytometry using anti-human CD47 antibody.HeLa cells were stained with an irrelevant antibody (Blue Histogram) or an anti-human CD47 antibody monoclonal antibody (Catalog # TD-HC359207 ,Green Histogram) at a concentration of 5 µg/ml for 30 mins at RT. After washing, bound antibody was detected using a FITC conjugated goat anti-mouse antibody (Catalog #TD- MF690414) and cells analysed on a NovoCyte Flow Cytometer.
TD-HC359207_4.jpg
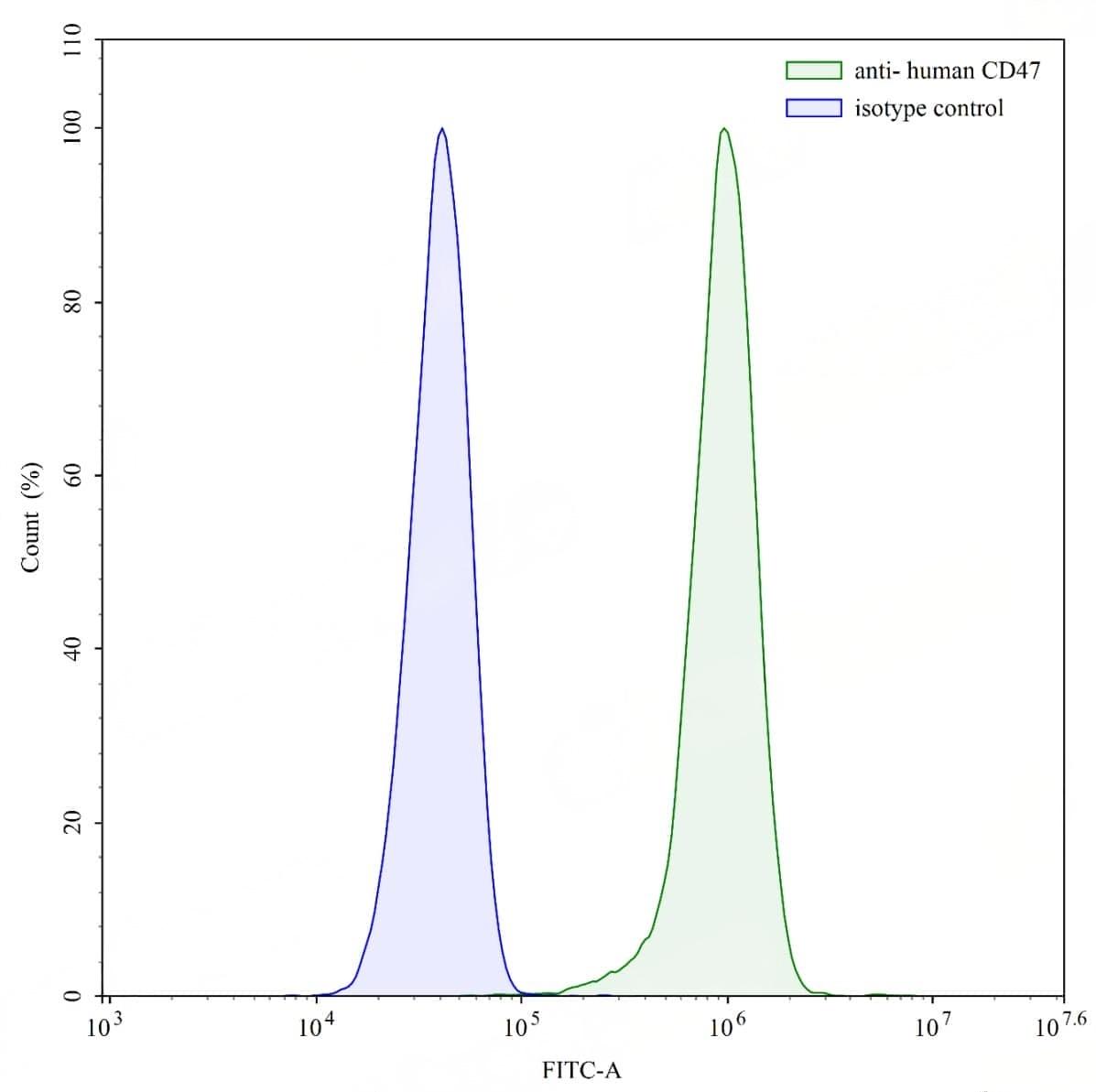
Flow Cytometry
 
Flow-cytometry using anti-human CD47 antibody.K562 cells were stained with an irrelevant antibody (Blue Histogram) or an anti-human CD47 antibody monoclonal antibody (Catalog # TD-HC359207 ,Green Histogram) at a concentration of 5 µg/ml for 30 mins at RT. After washing, bound antibody was detected using a FITC conjugated goat anti-mouse antibody (Catalog # TD-MF690414) and cells analysed on a NovoCyte Flow Cytometer.
TD-HC359207_5.jpg
Flow Cytometry
 
Flow-cytometry using anti-human CD47 antibody.Human peripheral blood monocytes were stained with an irrelevant antibody (Blue Histogram) or an anti-human CD47 antibody monoclonal antibody (Catalog # TD-HC359207 ,Green Histogram) at a concentration of 5 µg/ml for 30 mins at RT. After washing, bound antibody was detected using a FITC conjugated goat anti-mouse antibody (Catalog # TD-MF690414) and cells analysed on a NovoCyte Flow Cytometer.
TD-HC359207_6.jpg
Flow Cytometry
 
Flow-cytometry using anti-human CD47 antibody. Untransfected cells (blue Histogram) and Transfected cells (Yellow Histogram) were stained with an anti-human CD47 monoclonal antibody (Catalog: TD-HC359207) at a concentration of 5 µg/ml for 30 mins at RT. After washing, bound antibody was detected using a Goat Anti-Mouse IgG H&L Polyclonal Antibody, FITC (Catalog: TD-TD-MF690414) and cells analysed on a NovoCyte Flow Cytometer
TD-HC359207_7.jpg
Flow Cytometry
 
Flow-cytometry using anti-human CD47 antibody. Untransfected cells (blue Histogram) and Transfected cells (Yellow Histogram) were stained with an anti-human CD47 monoclonal antibody (Catalog: TD-HC359207) at a concentration of 5 µg/ml for 30 mins at RT. After washing, bound antibody was detected using a Goat Anti-Mouse IgG H&L Polyclonal Antibody, FITC (abinScience: MF690414) and cells analysed on a NovoCyte Flow Cytometer.