Anti-Human CD47/MER6 Antibody (5F9-G4)(TD-HC359107) is ahuman monoclonalantibody detectingLeukocyte surface antigen CD47inFCM. Suitable forHuman.HighlightsFlow Cytometry— Validated for flow cytometry applications.
Species reactivity
Human
Applications
FCM
Host species
Human
Isotype
IgG4, kappa
Clone ID
5F9-G4
Clonality
Monoclonal
Target
Leukocyte surface antigen CD47, CD47, Antigenic surface determinant protein OA3, IAP, Integrin-associated protein, Protein MER6, MER6
Endotoxin level
Please contact with the lab for this information.
Purity
>95% as determined by SDS-PAGE.
Purification
Protein A/G purified from cell culture supernatant.
Accession
Q08722
Form
Liquid
Storage buffer
0.01M PBS, pH 7.4.Please refer to the specific buffer information in the hardcopy of datasheet or the lot-specific COA.
Stability and Storage
Use a manual defrost freezer and avoid repeated freeze-thaw cycles. Store at 4°C short term (1-2 weeks). Store at -20°C 12 months. Store at -80°C long term.
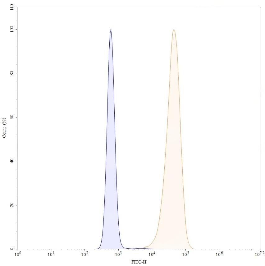
Caption
SEC-HPLC detection for Anti-Human CD47/MER6 Antibody (5F9-G4). | Flow-cytometry using anti-human CD47 antibody. Jurkat cells were stained with an irrelevant antibody (Blue Histogram) or an anti-human CD47 monoclonal antibody (Catalog No.:TD-HC359107, Yellow Histogram) at a concentration of 5 µg/ml for 30 mins at RT. After washing, bound antibody was detected using a a Goat Anti-Human IgG H&L Polyclonal Antibody, FITC (Catalog No.:TD-HF690414) and cells analysed on a NovoCyte Flow Cytometer.