EN
流式同型对照抗体
Anti-Human CD317/BST2 Antibody (HM1.24)
All
TD-HC341107_1.jpg
TD-HC341107_2.jpg
TD-HC341107_3.jpg
  • CatalogTD-HC341107
  • ClonalitymAb
  • Application FCM
  • Synonyms
  • 规格
    50ug
  • 价格
    ¥询价
定制服务咨询
Catalog No. TD-HC341107
Species reactivity Human
Applications FCM
Host species Mouse
Isotype IgG1, kappa
Clone ID HM1.24
Clonality Monoclonal
Target Tetherin, Bone marrow stromal antigen 2, BST2, BST-2, CD317, HM1.24 antigen
Endotoxin level Please contact with the lab for this information.
Purity >95% as determined by SDS-PAGE.
Purification Protein A/G purified from cell culture supernatant.
Accession Q10589
Form Liquid
Storage buffer 0.01M PBS, pH 7.4.
Stability and Storage Use a manual defrost freezer and avoid repeated freeze-thaw cycles. Store at 4°C short term (1-2 weeks). Store at -20°C 12 months. Store at -80°C long term.
Note For research use only.

 


TD-HC341107_1.jpg
Bioactivity
 
Detects CD317/BST2 in indirect ELISAs.
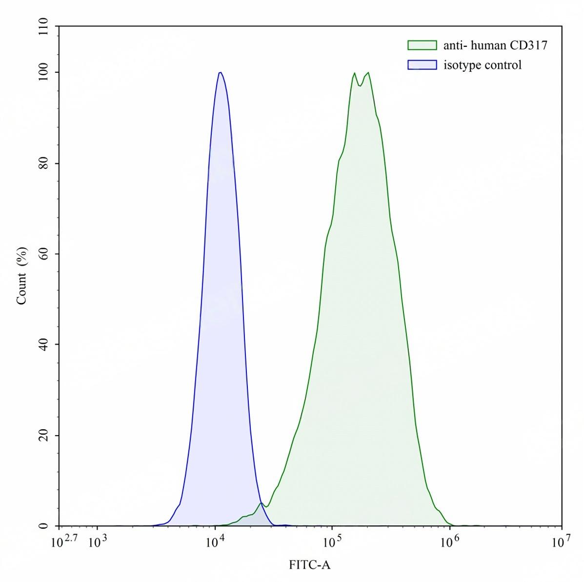
TD-HC341107_2.jpg
Flow Cytometry
 
Flow-cytometry using anti-human CD317 antibody.Jurkat cells were stained with an irrelevant antibody (Blue Histogram) or an anti-human CD317 antibody monoclonal antibody (Catalog # TD-HC341107 ,Green Histogram) at a concentration of 5 µg/ml for 30 mins at RT. After washing, bound antibody was detected using a FITC conjugated goat anti-mouse antibody (Catalog # TD-MF690414) and cells analysed on a NovoCyte Flow Cytometer.
TD-HC341107_3.jpg
Flow Cytometry
 
Flow-cytometry using anti-human CD317 antibody.Human peripheral blood lymphocytes were stained with an irrelevant antibody (Blue Histogram) or an anti-human CD317 antibody monoclonal antibody (Catalog # TD-HC341107 ,Green Histogram) at a concentration of 5 µg/ml for 30 mins at RT. After washing, bound antibody was detected using a FITC conjugated goat anti-mouse antibody (Catalog # TD-MF690414) and cells analysed on a NovoCyte Flow Cytometer.