EN
流式同型对照抗体
Anti-Human CD137/TNFRSF9 Antibody (SAA0054), PE
All
TD-HC336227_1.jpg
  • CatalogTD-HC336227
  • ClonalitymAb
  • Application FCM
  • Synonyms
  • 规格
    50T
  • 价格
    ¥询价
定制服务咨询
Catalog No. TD-HC336227
Species reactivity Human
Applications FCM
Host species Mouse
Isotype IgG1, lambda
Clone ID SAA0054
Conjugation PE
Clonality Monoclonal
Target Tumor necrosis factor receptor superfamily member 9, CD137, 4-1BB ligand receptor, CDw137, TNFRSF9, T-cell antigen ILA, T-cell antigen 4-1BB homolog, ILA
Endotoxin level Please contact with the lab for this information.
Accession Q07011
Form Liquid
Storage buffer 0.01M PBS, pH 7.4, 0.2% BSA, 0.05% Proclin 300.
Stability and Storage Store at 4°C for 12 months. Protect from light. Do not freeze.
Note For flow cytometric staining, the suggested use of this reagent is 0.5 µg per million cells in 100 µL volume. It is recommended that the reagent be titrated for optimal performance for each application. For research use only.

 


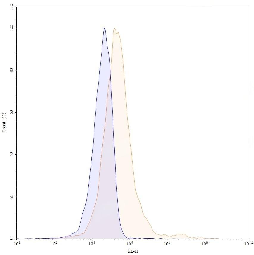
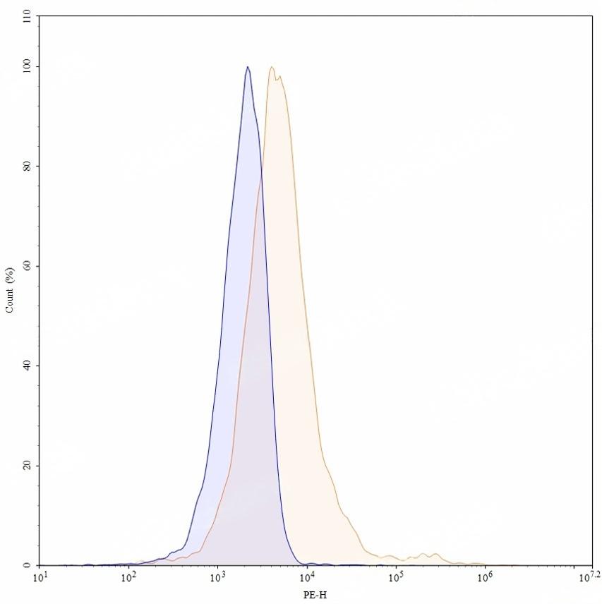
TD-HC336227_1.jpg
Flow CytoMetry
 
Flow-cytometry using PE anti-human CD137 antibody. HDLM-2 cells were stained with an irrelevant antibody (Blue Histogram) or an PE anti-human CD137 monoclonal antibody (Catalog:TD-HC336227, Yellow Histogram) at a concentration of 5 µg/ml for 30 mins at RT. After washing, and cells analysed on a NovoCyte Flow Cytometer.