EN
流式同型对照抗体
Anti-Human TPBG/5T4 Antibody (SAA0571)
All
TD-HC281207_1.jpg
TD-HC281207_2.jpg
TD-HC281207_3.jpg
  • CatalogTD-HC281207
  • ClonalitymAb
  • Application ELISA, FCM, SPR
  • Synonyms
  • 规格
    50ug
  • 价格
    ¥询价
定制服务咨询
Catalog No. TD-HC281207
Species reactivity Human
Applications ELISA, FCM, SPR
Host species Mouse
Isotype IgG2a
Clone ID SAA0571
Clonality Monoclonal
Target 5T4, TPBG, WAIF1, M6P1, 5T4 oncofetal trophoblast glycoprotein, Trophoblast glycoprotein, 5T4 oncofetal antigen, 5T4 oncotrophoblast glycoprotein, Wnt-activated inhibitory factor 1
Endotoxin level Please contact with the lab for this information.
Purity >95% as determined by SDS-PAGE.
Purification Protein A/G purified from cell culture supernatant.
Accession Q13641
Form Liquid
Storage buffer 0.01M PBS, pH 7.4, 0.09% Sodium azide.
Stability and Storage Use a manual defrost freezer and avoid repeated freeze-thaw cycles. Store at 4°C short term (1-2 weeks). Store at -20°C 12 months. Store at -80°C long term.
Note For research use only.

 


TD-HC281207_1.jpg
Bioactivity
 
Detects TPBG/5T4 in indirect ELISAs.
TD-HC281207_2.jpg
Bioactivity
 
Detects Recombinant Human TPBG/5T4 Protein, C-His (Cat No.: TD-HC281011) in indirect ELISA.
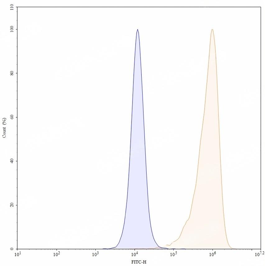
TD-HC281207_3.jpg
Flow CytoMetry
 
Flow-cytometry using anti-human TPBG antibody.HT-29 cells were stained with an irrelevant antibody (Blue Histogram) or an anti-human TPBG antibody monoclonal antibody (Catalog # TD-HC281207 ,Green Histogram) at a concentration of 5 µg/ml for 30 mins at RT. After washing, bound antibody was detected using a FITC conjugated goat anti-mouse antibody (Catalog # TD-MF690414) and cells analysed on a NovoCyte Flow Cytometer.
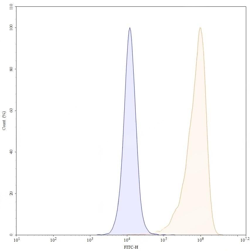
TD-HC281207_4.jpg
Flow CytoMetry
 
Flow-cytometry using anti-human TPBG antibody.MCF7 cells were stained with an irrelevant antibody (Blue Histogram) or an anti-human TPBG antibody monoclonal antibody (Catalog # TD-HC281207 ,Green Histogram) at a concentration of 5 µg/ml for 30 mins at RT. After washing, bound antibody was detected using a FITC conjugated goat anti-mouse antibody (Catalog # TD-MF690414) and cells analysed on a NovoCyte Flow Cytometer.
TD-HC281207_5.jpg
Flow CytoMetry
 
Flow-cytometry using anti-human TPBG antibody. Untransfected cells (blue Histogram) and Transfected cells (Yellow Histogram) were stained with an anti-human TPBG monoclonal antibody (Catalog: TD-HC281207) at a concentration of 5 µg/ml for 30 mins at RT. After washing, bound antibody was detected using a Goat Anti-Mouse IgG H&L Polyclonal Antibody, FITC (Catalog: TD- MF690414) and cells analysed on a NovoCyte Flow Cytometer.