EN
流式同型对照抗体
Anti-Human CD252/TNFSF4 Antibody (SAA1993), PE
All
TD-HB937327_1.jpg
  • CatalogTD-HB937327
  • ClonalitymAb
  • Application ELISA, FCM
  • Synonyms
  • 规格
    50T
  • 价格
    ¥询价
定制服务咨询
Catalog No. TD-HB937327
Species reactivity Human
Applications ELISA, FCM
Host species Mouse
Isotype IgG1, kappa
Clone ID SAA1993
Conjugation PE
Clonality Monoclonal
Target CD252, OX40L, TXGP1, OX40 ligand, Glycoprotein Gp34, TAX transcriptionally-activated glycoprotein 1, TNFSF4, Tumor necrosis factor ligand superfamily member 4
Endotoxin level Please contact with the lab for this information.
Accession P23510
Form Liquid
Storage buffer 0.01M PBS, pH 7.4, 0.2% BSA, 0.05% Proclin 300.
Stability and Storage Store at 4°C for 12 months. Protect from light. Do not freeze.
Note For flow cytometric staining, the suggested use of this reagent is 0.5 µg per million cells in 100 µL volume. It is recommended that the reagent be titrated for optimal performance for each application. For research use only.

 


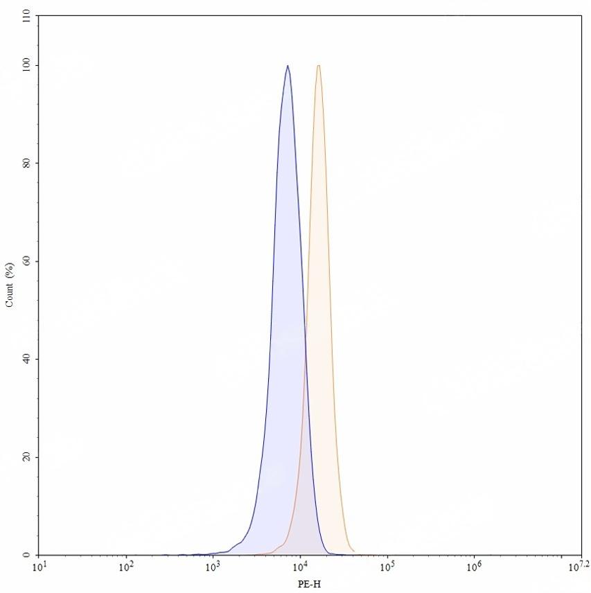
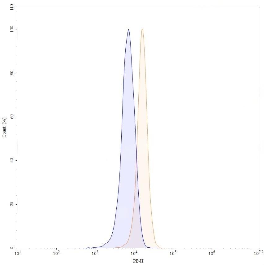
TD-HB937327_1.jpg
Flow CytoMetry
 
Flow-cytometry using PE anti-human CD252 antibody. HUVEC cells were fixed and permeabilized, then stained with an irrelevant antibody (Blue Histogram) or an PE anti-human CD252 monoclonal antibody (Catalog: TD-HB937327, Yellow Histogram) at a concentration of 5 µg/ml for 30 mins at RT. After washing, cells analysed on a NovoCyte Flow Cytometer.