Protein A/G purified from cell culture supernatant.
Accession
P26842
Form
Liquid
Storage buffer
0.01M PBS, pH 7.4, 0.09% Sodium azide.Please refer to the specific buffer information in the hardcopy of datasheet or the lot-specific COA.
Stability and Storage
Use a manual defrost freezer and avoid repeated freeze-thaw cycles. Store at 4°C short term (1-2 weeks). Store at -20°C 12 months. Store at -80°C long term.
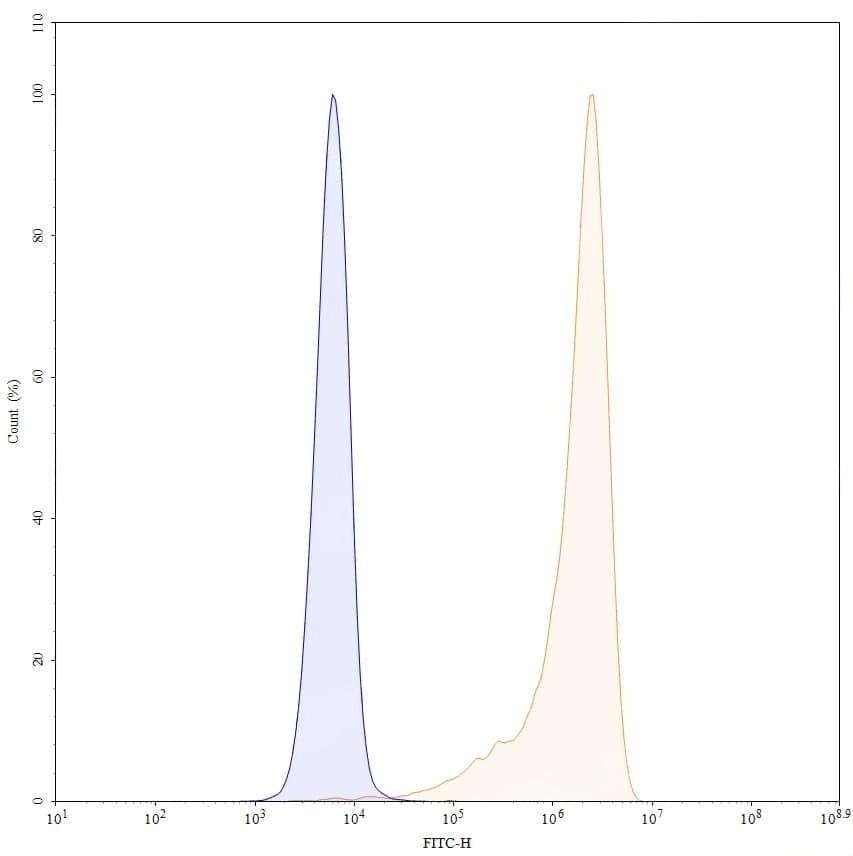
Caption
Flow-cytometry using anti-human CD27 antibody. Untransfected cells (blue Histogram) and Transfected cells (Yellow Histogram) were stained with an anti-human CD27 monoclonal antibody (Catalog No.:TD-HB796307) at a concentration of 5 µg/ml for 30 mins at RT. After washing, bound antibody was detected using a Goat Anti-Human IgG H&L Polyclonal Antibody, FITC (Catalog No.:TD-HF690414) and cells analysed on a NovoCyte Flow Cytometer.