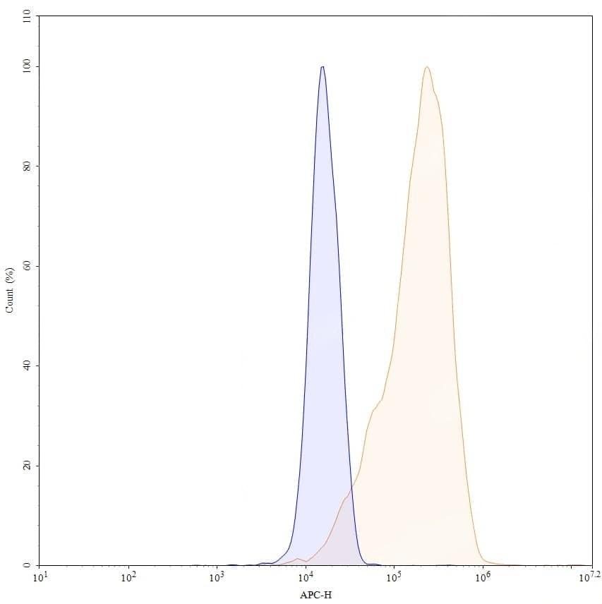
Target
IGFBP8, IGF-binding protein 8, IBP-8, CTGF, HCS24, CCN family member 2, CCN2, Cellular communication network factor 2, Hypertrophic chondrocyte-specific protein 24, Connective tissue growth factor, Insulin-like growth factor-binding protein 8, IGFBP-8