EN
流式同型对照抗体
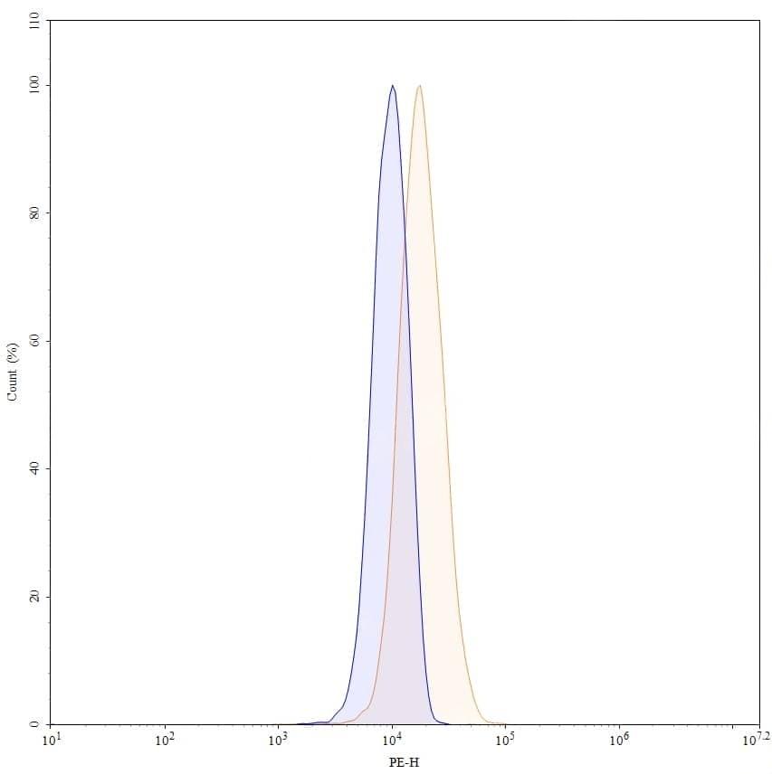
Anti-Human CTGF/CCN2 Antibody (SAA0452), PE
All
Flow CytoMetry
  • CatalogTD-HB719127
  • ClonalityMonoclonal
  • Application ELISA, FCM
  • Synonyms
  • 规格
    50T 100T
  • 价格
    ¥询价
定制服务咨询