EN
流式同型对照抗体
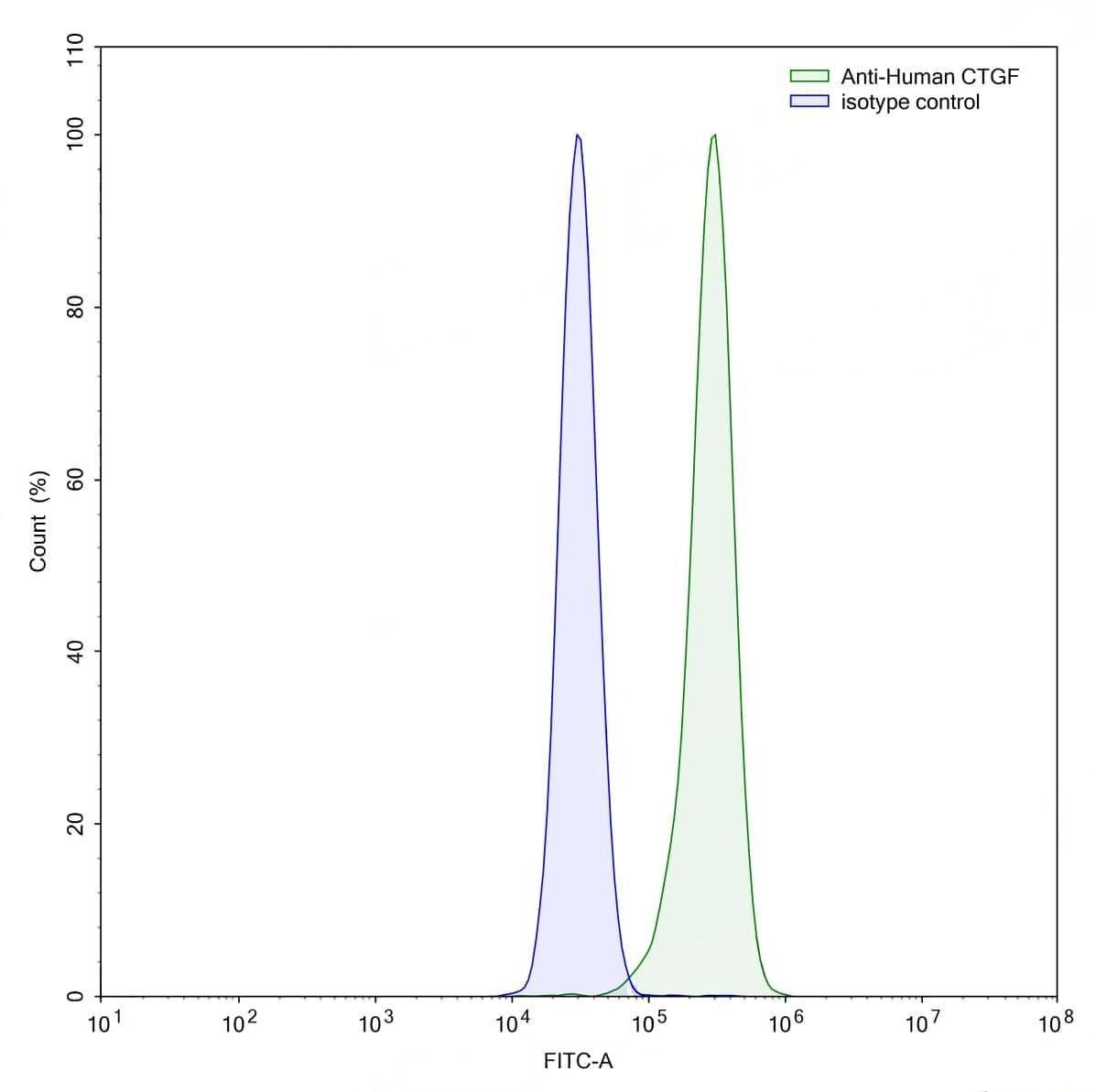
Anti-Human CTGF/CCN2 Antibody (SAA0452)
All
Bioactivity
Flow Cytometry
  • CatalogTD-HB719107
  • ClonalityMonoclonal
  • Application ELISA, FCM
  • Synonyms
  • 规格
    50ug 100ug
  • 价格
    ¥询价
定制服务咨询