EN
流式同型对照抗体
Anti-Human CD13/ANPEP Antibody (CD13-1), FITC
All
TD-HB650117_1.jpg
  • CatalogTD-HB650117
  • ClonalitymAb
  • Application ELISA, FCM, WB
  • Synonyms
  • 规格
    50T
  • 价格
    ¥询价
定制服务咨询

Anti-Human CD13/ANPEP Antibody (CD13-1), FITC


Catalog No. TD-HB650117
Species reactivity Human
Applications ELISA, FCM, WB
Host species Mouse
Isotype IgG2a, kappa
Clone ID CD13-1
Conjugation FITC
Clonality Monoclonal
Target Aminopeptidase M, APN, AP-M, gp150, hAPN, AP-N, PEPN, Microsomal aminopeptidase, CD13, Aminopeptidase N, Alanyl aminopeptidase, Myeloid plasma membrane glycoprotein CD13, ANPEP
Endotoxin level Please contact with the lab for this information.
Accession P15144
Form Liquid
Storage buffer 0.01M PBS, pH 7.4, 0.2% BSA, 0.05% Proclin 300.
Stability and Storage Store at 4°C for 12 months. Protect from light. Do not freeze.
Note For flow cytometric staining, the suggested use of this reagent is 0.5 µg per million cells in 100 µL volume. It is recommended that the reagent be titrated for optimal performance for each application. For research use only.

 

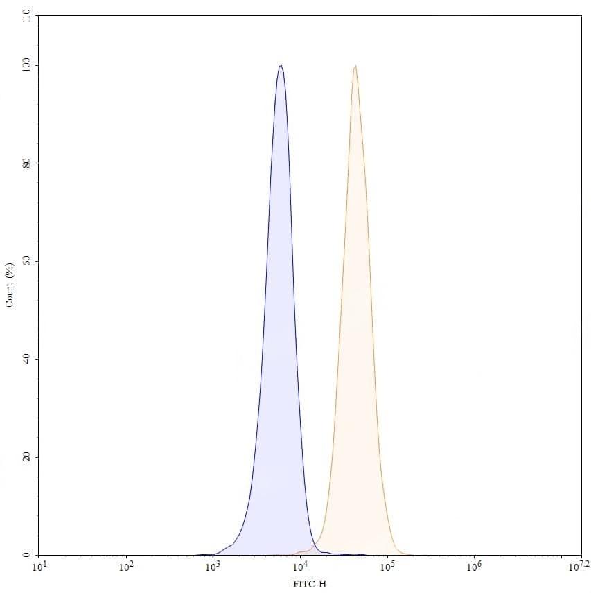
TD-HB650117_1.jpg
Flow CytoMetry
 
Flow-cytometry using FITC anti-human CD13 antibody. U937 cells were stained with an irrelevant antibody (Blue Histogram) or an FITC anti-human CD13 monoclonal antibody (Catalog: TD-HB650117, Yellow Histogram) at a concentration of 5 µg/ml for 30 mins at RT. After washing, and cells analysed on a NovoCyte Flow Cytometer.