EN
流式同型对照抗体
Anti-Human CD13/ANPEP Antibody (CD13-1)
All
TD-HB650107_1.jpg
  • CatalogTD-HB650107
  • ClonalitymAb
  • Application ELISA, FCM, SPR, WB
  • Synonyms
  • 规格
    50ug
  • 价格
    ¥询价
定制服务咨询

Anti-Human CD13/ANPEP Antibody (CD13-1)


Catalog No. TD-HB650107
Species reactivity Human
Applications ELISA, FCM, SPR, WB
Host species Mouse
Isotype IgG2a, kappa
Clone ID CD13-1
Clonality Monoclonal
Target Aminopeptidase M, APN, AP-M, gp150, hAPN, AP-N, PEPN, Microsomal aminopeptidase, CD13, Aminopeptidase N, Alanyl aminopeptidase, Myeloid plasma membrane glycoprotein CD13, ANPEP
Endotoxin level Please contact with the lab for this information.
Purity >95% as determined by SDS-PAGE.
Purification Protein A/G purified from cell culture supernatant.
Accession P15144
Form Liquid
Storage buffer 0.01M PBS, pH 7.4.
Stability and Storage Use a manual defrost freezer and avoid repeated freeze-thaw cycles. Store at 4°C short term (1-2 weeks). Store at -20°C 12 months. Store at -80°C long term.
Note For research use only.

 

TD-HB650107_1.jpg
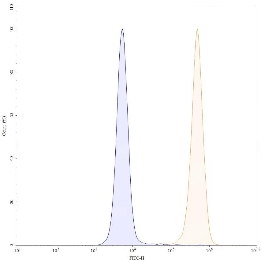
Flow CytoMetry
 
Flow-cytometry using anti-human CD13 antibody. U937 cells were stained with an irrelevant antibody (Blue Histogram) or an anti-human CD13 monoclonal antibody (Catalog: TD-HB650107, Yellow Histogram) at a concentration of 5 µg/ml for 30 mins at RT. After washing, bound antibody was detected using a Goat Anti-Mouse IgG H&L Polyclonal Antibody, FITC (Catalog: TD- MF690414) and cells analysed on a NovoCyte Flow Cytometer.