EN
流式同型对照抗体
Anti-Human HGF Antibody (SAA0434)
All
TD-HB191107_1.jpg
  • CatalogTD-HB191107
  • ClonalitymAb
  • Application ELISA, FCM
  • Synonyms
  • 规格
    50ug
  • 价格
    ¥询价
定制服务咨询

Anti-Human HGF Antibody (SAA0434)


Catalog No. TD-HB191107
Species reactivity Human
Applications ELISA, FCM
Host species Mouse
Isotype IgG2a, kappa
Clone ID SAA0434
Clonality Monoclonal
Target SF, HPTA, Hepatopoietin-A, Hepatocyte growth factor, Scatter factor, HGF, HGFK1, NK1 domain of HGF
Endotoxin level Please contact with the lab for this information.
Purity >95% as determined by SDS-PAGE.
Purification Protein A/G purified from cell culture supernatant.
Accession P14210
Form Liquid
Storage buffer 0.01M PBS, pH 7.4, 0.09% Sodium azide.
Stability and Storage Use a manual defrost freezer and avoid repeated freeze-thaw cycles. Store at 4°C short term (1-2 weeks). Store at -20°C 12 months. Store at -80°C long term.
Note For research use only.

 

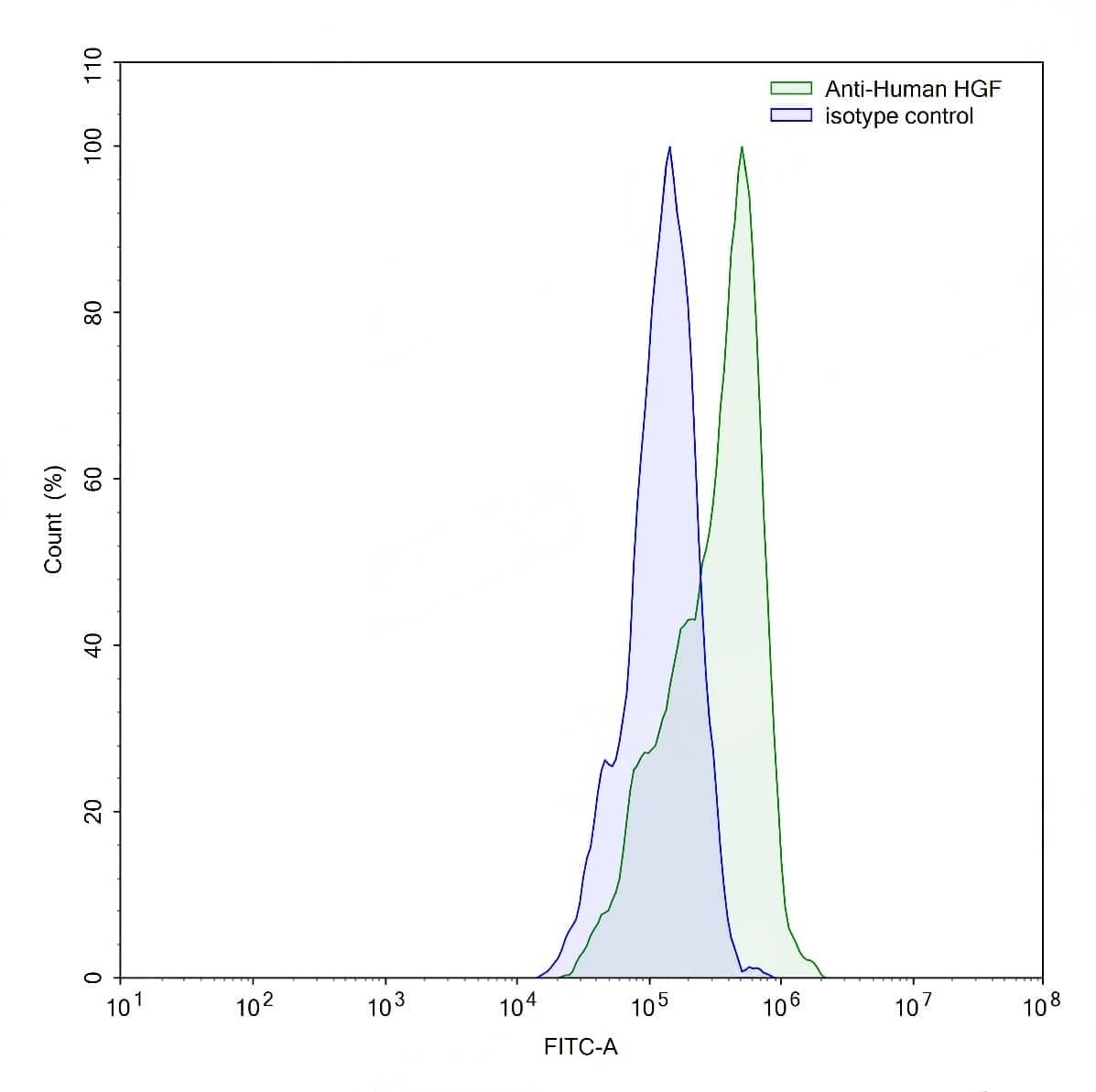
TD-HB191107_1.jpg
Flow Cytometry
 
Flow-cytometry using anti-human HGF antibody.U87 cells were stained with an irrelevant antibody (Blue Histogram) or an anti-human HGF antibody monoclonal antibody (Catalog # TD-HB191107 ,Green Histogram) at a concentration of 5 µg/ml for 30 mins at RT. After washing, bound antibody was detected using a FITC conjugated goat anti-mouse antibody (Catalog # TD-MF690414) and cells analysed on a NovoCyte Flow Cytometer.