EN
流式同型对照抗体
Anti-Human CD33 Antibody (SAA1404)
All
TD-HB185307_1.jpg
TD-HB185307_2.jpg
TD-HB185307_3.jpg
  • CatalogTD-HB185307
  • ClonalitymAb
  • Application FCM
  • Synonyms
  • 规格
    50ug
  • 价格
    ¥询价
定制服务咨询

Anti-Human CD33 Antibody (SAA1404)


Catalog No. TD-HB185307
Species reactivity Human
Applications FCM
Host species Mouse
Isotype IgG2a, kappa
Clone ID SAA1404
Clonality Monoclonal
Target Myeloid cell surface antigen CD33, Sialic acid-binding Ig-like lectin 3, Siglec-3, CD33, gp67, SIGLEC3
Endotoxin level Please contact with the lab for this information.
Purity >95% as determined by SDS-PAGE.
Purification Protein A/G purified from cell culture supernatant.
Accession P20138
Form Liquid
Storage buffer 0.01M PBS, pH 7.4, 0.09% Sodium azide.
Stability and Storage Use a manual defrost freezer and avoid repeated freeze-thaw cycles. Store at 4°C short term (1-2 weeks). Store at -20°C 12 months. Store at -80°C long term.
Note For research use only.

 

TD-HB185307_1.jpg
Bioactivity
 
SEC-HPLC detection for Anti-Human CD33 Antibody .
TD-HB185307_2.jpg
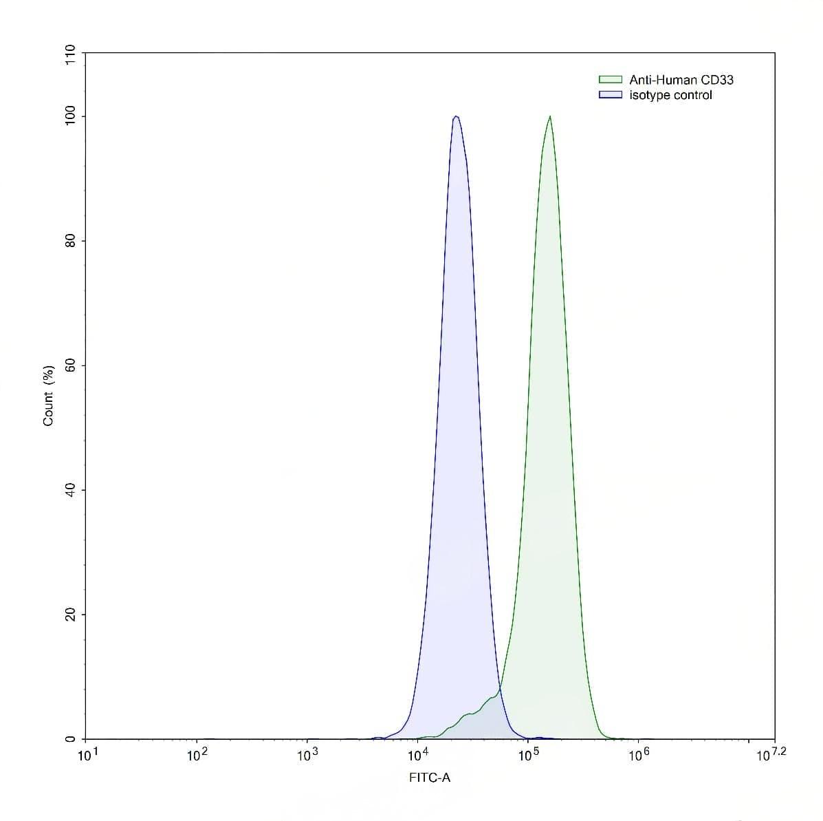
Flow Cytometry
 
Flow-cytometry using anti-human CD33 antibody.CD33 Transfected CHO cells were stained with an irrelevant antibody (Blue Histogram) or an anti-human CD33 antibody monoclonal antibody (Catalog # TD-HB185307 ,Green Histogram) at a concentration of 5 µg/ml for 30 mins at RT. After washing, bound antibody was detected using a FITC conjugated goat anti-mouse antibody (Catalog # TD-MF690414) and cells analysed on a NovoCyte Flow Cytometer.
TD-HB185307_3.jpg
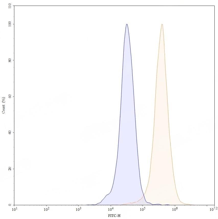
Flow Cytometry
 
Flow-cytometry using anti-human CD33 antibody.RPMI-8226 cells were stained with an irrelevant antibody (Blue Histogram) or an anti-human CD33 antibody monoclonal antibody (Catalog # TD-HB185307 ,Green Histogram) at a concentration of 5 µg/ml for 30 mins at RT. After washing, bound antibody was detected using a FITC conjugated goat anti-mouse antibody (Catalog # TD-MF690414) and cells analysed on a NovoCyte Flow Cytometer.
TD-HB185307_4.jpg
Flow Cytometry
 
Flow-cytometry using anti-human CD33 antibody. Untransfected cells (blue Histogram) and Transfected cells (Yellow Histogram) were stained with an anti-human CD33 monoclonal antibody (Catalog # TD-HB185307) at a concentration of 5 µg/ml for 30 mins at RT. After washing, bound antibody was detected using a Goat Anti-Mouse IgG H&L Polyclonal Antibody, FITC (Catalog # TD-MF690414) and cells analysed on a NovoCyte Flow Cytometer.
TD-HB185307_5.jpg
Flow Cytometry
 
Flow-cytometry using anti-human CD33 antibody. U937 cells were stained with an irrelevant antibody (Blue Histogram) or an anti-human CD33 monoclonal antibody (Catalog # TD-HB185307, Yellow Histogram) at a concentration of 5 µg/ml for 30 mins at RT. After washing, bound antibody was detected using a Goat Anti-Mouse IgG H&L Polyclonal Antibody, FITC (Catalog # TD-MF690414) and cells analysed on a NovoCyte Flow Cytometer.