EN
流式同型对照抗体
Anti-Human CD185/CXCR5 Antibody (16D7)
All
TD-HB160107_1.jpg
TD-HB160107_2.jpg
TD-HB160107_3.jpg
  • CatalogTD-HB160107
  • ClonalitymAb
  • Application FCM
  • Synonyms
  • 规格
    50ug
  • 价格
    ¥询价
定制服务咨询

Anti-Human CD185/CXCR5 Antibody (16D7)


Catalog No. TD-HB160107
Species reactivity Human
Applications FCM
Host species Human
Isotype IgG1, kappa
Clone ID 16D7
Clonality Monoclonal
Target CXC-R5, CD185, MDR-15, C-X-C chemokine receptor type 5, CXCR5, CXCR-5, MDR15, Monocyte-derived receptor 15, Burkitt lymphoma receptor 1, BLR1
Endotoxin level Please contact with the lab for this information.
Purity >95% as determined by SDS-PAGE.
Purification Protein A/G purified from cell culture supernatant.
Accession P32302
Form Liquid
Storage buffer 0.01M PBS, pH 7.4.
Stability and Storage Use a manual defrost freezer and avoid repeated freeze-thaw cycles. Store at 4°C short term (1-2 weeks). Store at -20°C 12 months. Store at -80°C long term.
Note For research use only.

 

 
TD-HB160107_1.jpg
Bioactivity
 
SEC-HPLC detection for Anti-Human CD185/CXCR5 Antibody (16D7).
TD-HB160107_2.jpg
Flow Cytometry
 
Flow-cytometry using anti-Human CD185/CXCR5 antibody. 293T cells transfected with CD185/CXCR5 (Red Histogram) or Empty vector (Yellow Histogram) with an anti-human CD185/CXCR5 antibody monoclonal antibody (Catalog #TD-HB160107) at a concentration of 5 µg/ml for 30 mins at RT. After washing, bound antibody was detected using a AF647 conjugated Goat anti-Mouse antibody and cells analysed on a NovoCyte Flow Cytometer.
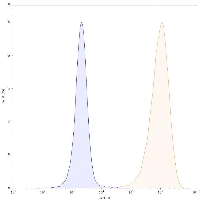
TD-HB160107_3.jpg
Flow Cytometry
 
Flow-cytometry using anti-human CD185 antibody. Untransfected cells (blue Histogram) and Transfected cells (Yellow Histogram) were stained with an anti-human CD185 monoclonal antibody (Catalog # TD-HB160107) at a concentration of 5 µg/ml for 30 mins at RT. After washing, bound antibody was detected using a Goat Anti-Mouse IgG H&L Polyclonal Antibody, FITC (Catalog #TD-MF690414) and cells analysed on a NovoCyte Flow Cytometer.