EN
流式同型对照抗体
Anti-Human CD15/SSEA-1/Lewis x Antibody (SAA1433), PerCP
All
TD-HB132147_1.jpg
  • CatalogTD-HB132147
  • ClonalitymAb
  • Application ELISA, FCM
  • Synonyms
  • 规格
    50T
  • 价格
    ¥询价
定制服务咨询

Anti-Human CD15/SSEA-1/Lewis x Antibody (SAA1433), PerCP


Catalog No. TD-HB132147
Species reactivity Human
Applications ELISA, FCM
Host species Mouse
Isotype IgG2a, kappa
Clone ID SAA1433
Conjugation PerCP
Clonality Monoclonal
Target Alpha-(1, 3)-fucosyltransferase 4, ELAM-1 ligand fucosyltransferase, Fucosyltransferase 4, Fucosyltransferase IV, Galactoside 3-L-fucosyltransferase, Fuc-TIV, FCT3A, FUT4, ELFT, FucT-IV
Endotoxin level Please contact with the lab for this information.
Accession P22083
Form Liquid
Storage buffer 0.01M PBS, pH 7.4, 0.2% BSA, 0.05% Proclin 300.
Stability and Storage Store at 4°C for 12 months. Protect from light. Do not freeze.
Note For flow cytometric staining, the suggested use of this reagent is 0.5 µg per million cells in 100 µL volume. It is recommended that the reagent be titrated for optimal performance for each application. For research use only.

 

 
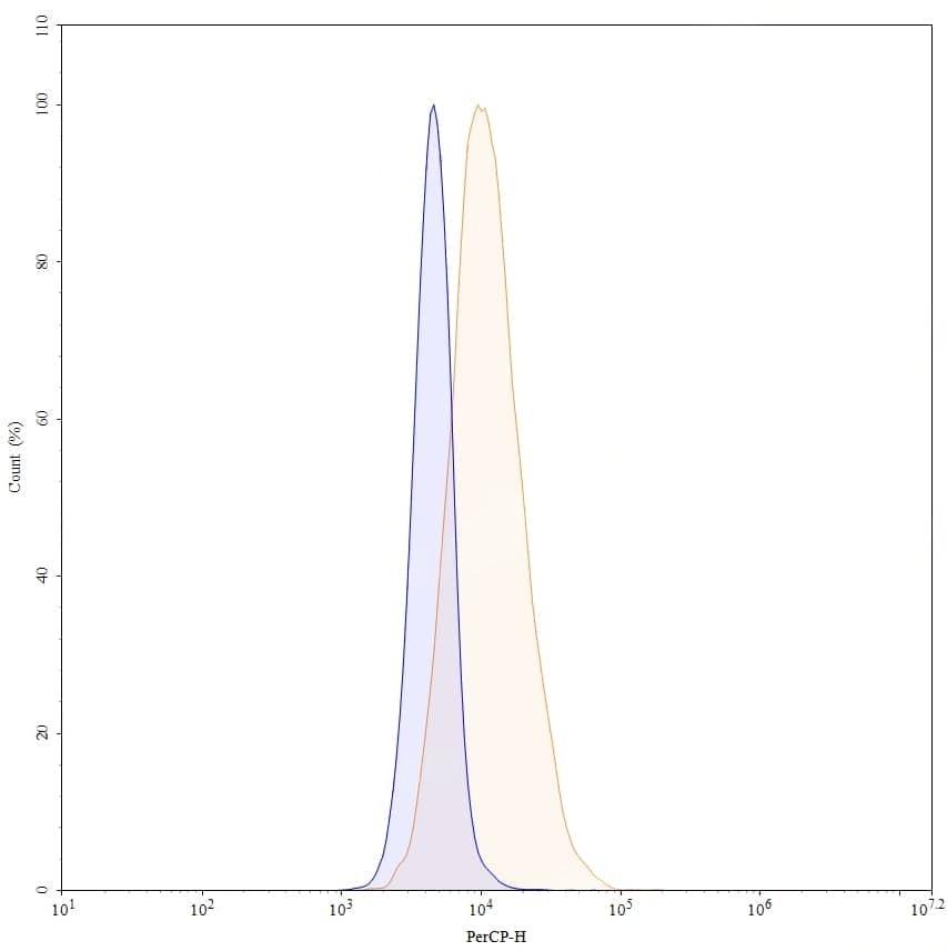
TD-HB132147_1.jpg
Flow CytoMetry
 
Flow-cytometry using PerCP anti-human CD15 antibody. THP-1 cells were fixed and permeabilized, then stained with an irrelevant antibody (Blue Histogram) or an PerCP anti-human CD15 monoclonal antibody (Catalog: TD-HB132147, Yellow Histogram) at a concentration of 5 µg/ml for 30 mins at RT. After washing, and cells analysed on a NovoCyte Flow Cytometer.