EN
流式同型对照抗体
Anti-Human ERBB3/HER3 Antibody (SAA0122), PE
All
TD-HB116127_1.jpg
  • CatalogTD-HB116127
  • ClonalitymAb
  • Application FCM
  • Synonyms
  • 规格
    50T
  • 价格
    ¥询价
定制服务咨询

Anti-Human ERBB3/HER3 Antibody (SAA0122), PE


Catalog No. TD-HB116127
Species reactivity Human
Applications FCM
Host species Human
Isotype IgG1, kappa
Clone ID SAA0122
Conjugation PE
Clonality Monoclonal
Target ERBB3, HER3, Proto-oncogene-like protein c-ErbB-3, Tyrosine kinase-type cell surface receptor HER3, Receptor tyrosine-protein kinase erbB-3
Endotoxin level Please contact with the lab for this information.
Accession P21860
Form Liquid
Storage buffer 0.01M PBS, pH 7.4, 0.2% BSA, 0.05% Proclin 300.
Stability and Storage Store at 4°C for 12 months. Protect from light. Do not freeze.
Note For flow cytometric staining, the suggested use of this reagent is 0.5 µg per million cells in 100 µL volume. It is recommended that the reagent be titrated for optimal performance for each application. For research use only.

 

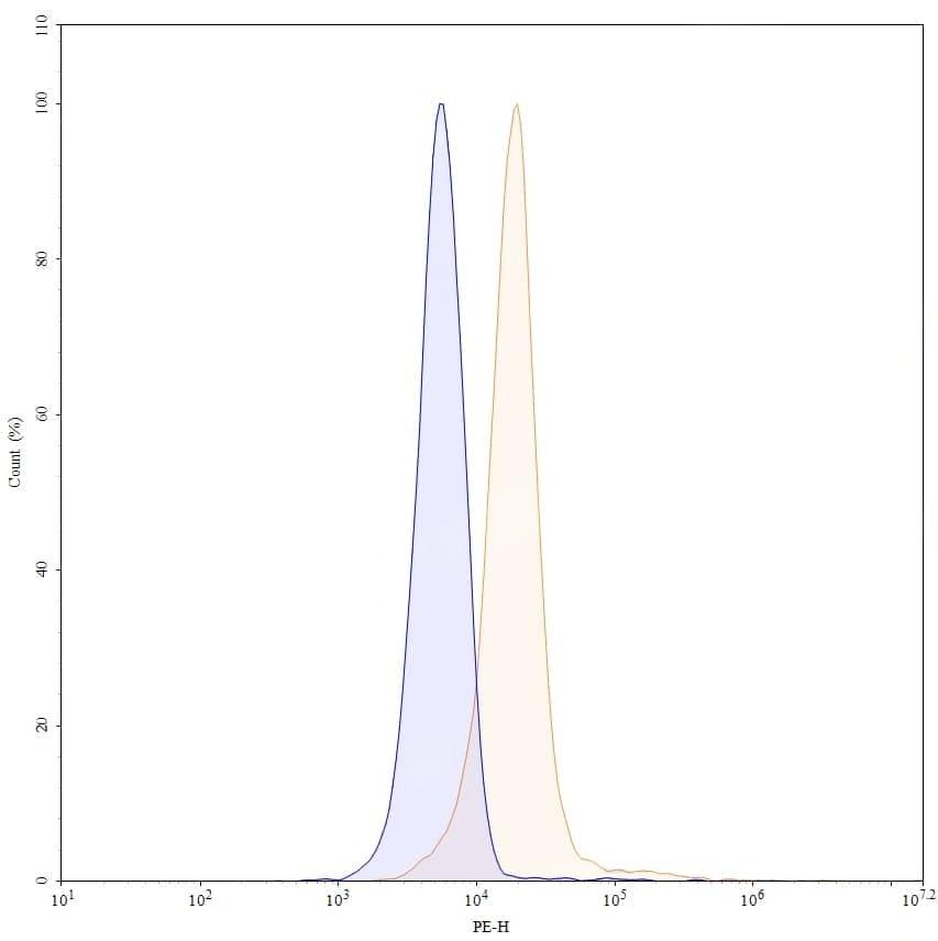
TD-HB116127_1.jpg
Flow CytoMetry
 
Flow-cytometry using PE anti-human ERBB3 antibody. MCF-7 cells were stained with an irrelevant antibody (Blue Histogram) or an PE anti-human ERBB3 monoclonal antibody (Catalog: TD-HB116127, Yellow Histogram) at a concentration of 5 µg/ml for 30 mins at RT. After washing, and cells analysed on a NovoCyte Flow Cytometer.