EN
流式同型对照抗体
Anti-Human CD49c/ITGA3 Antibody (84H7)
All
TD-HB114107_1.jpg
TD-HB114107_2.jpg
TD-HB114107_3.jpg
  • CatalogTD-HB114107
  • ClonalitymAb
  • Application ELISA, FCM, IP, WB
  • Synonyms
  • 规格
    50ug
  • 价格
    ¥询价
定制服务咨询

Anti-Human CD49c/ITGA3 Antibody (84H7)


Catalog No. TD-HB114107
Species reactivity Human
Applications ELISA, FCM, IP, WB
Host species Mouse
Isotype IgG1, kappa
Clone ID 84H7
Clonality Monoclonal
Target ITGA3, CD49 antigen-like family member C, VLA-3 subunit alpha, GAPB3, CD49c, FRP-2, Integrin alpha-3, MSK18, Galactoprotein B3
Endotoxin level Please contact with the lab for this information.
Purity >95% as determined by SDS-PAGE.
Purification Protein A/G purified from cell culture supernatant.
Accession P26006
Form Liquid
Storage buffer 0.01M PBS, pH 7.4.
Stability and Storage Use a manual defrost freezer and avoid repeated freeze-thaw cycles. Store at 4°C short term (1-2 weeks). Store at -20°C 12 months. Store at -80°C long term.
Note For research use only.

 

TD-HB114107_1.jpg
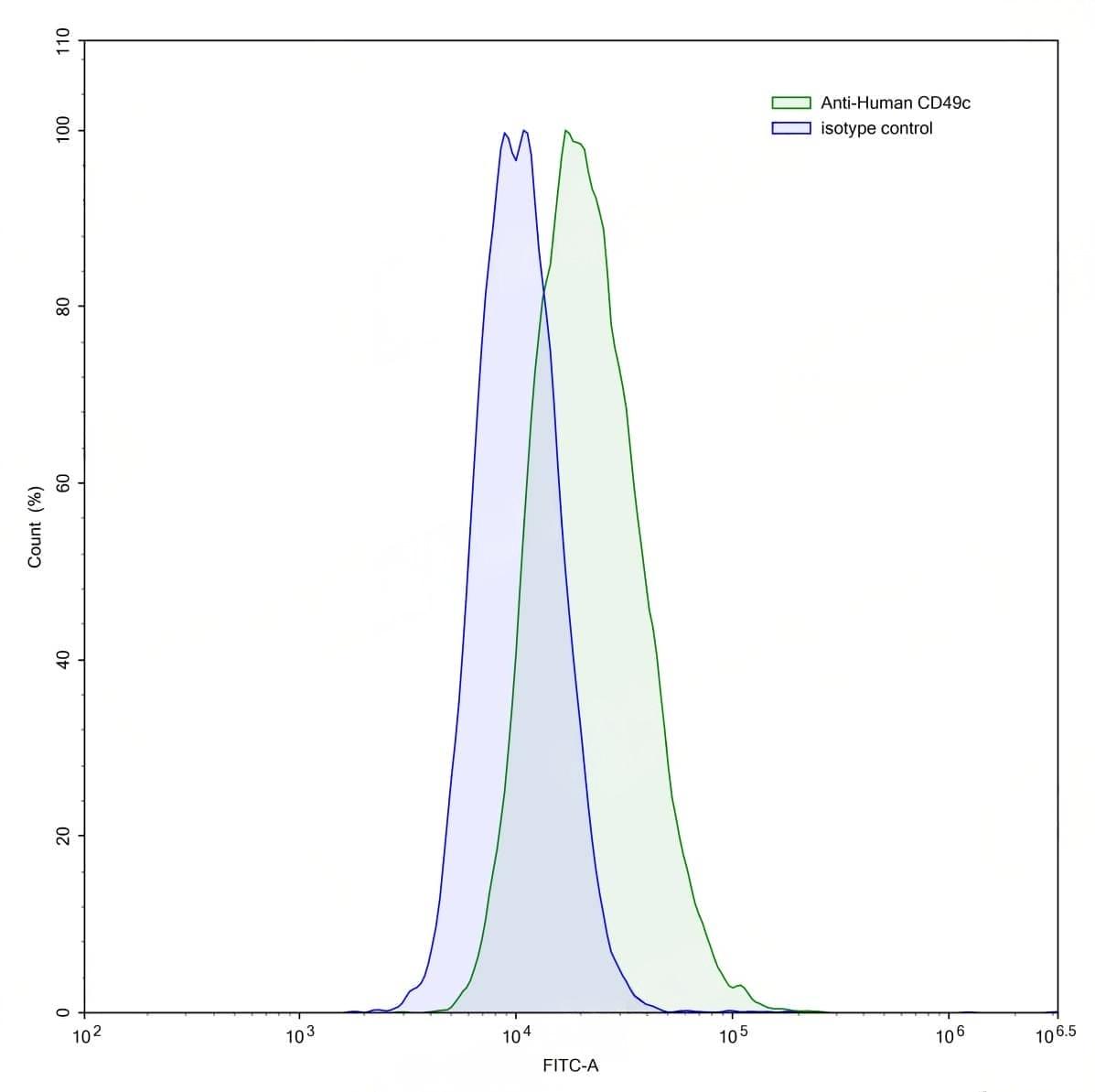
Flow Cytometry
 
Flow-cytometry using anti-human CD49c antibody.HeLa cells were stained with an irrelevant antibody (Blue Histogram) or an anti-human CD49c antibody monoclonal antibody (Catalog # TD-HB114107 ,Green Histogram) at a concentration of 5 µg/ml for 30 mins at RT. After washing, bound antibody was detected using a FITC conjugated goat anti-mouse antibody (Catalog # TD-MF690414) and cells analysed on a NovoCyte Flow Cytometer.
TD-HB114107_2.jpg
Flow Cytometry
 
Flow-cytometry using anti-human CD49c antibody.KG-1 cells were stained with an irrelevant antibody (Blue Histogram) or an anti-human CD49c antibody monoclonal antibody (Catalog # TD-HB114107 ,Green Histogram) at a concentration of 5 µg/ml for 30 mins at RT. After washing, bound antibody was detected using a FITC conjugated goat anti-mouse antibody (Catalog # TD-MF690414) and cells analysed on a NovoCyte Flow Cytometer.
TD-HB114107_3.jpg
Flow Cytometry
 
Flow-cytometry using anti-human CD49c antibody.MG-63 cells were stained with an irrelevant antibody (Blue Histogram) or an anti-human CD49c antibody monoclonal antibody (Catalog # TD-HB114107 ,Green Histogram) at a concentration of 5 µg/ml for 30 mins at RT. After washing, bound antibody was detected using a FITC conjugated goat anti-mouse antibody (Catalog # TD-MF690414) and cells analysed on a NovoCyte Flow Cytometer.