EN
流式同型对照抗体
Anti-Human CD326/EPCAM Antibody (17-1A), FITC
All
TD-HB104217_1.jpg
  • CatalogTD-HB104217
  • ClonalitymAb
  • Application FCM
  • Synonyms
  • 规格
    50T
  • 价格
    ¥询价
定制服务咨询

Anti-Human CD326/EPCAM Antibody (17-1A), FITC


Catalog No. TD-HB104217
Species reactivity Human
Applications FCM
Host species Mouse
Isotype IgG2a, kappa
Clone ID 17-1A
Conjugation FITC
Clonality Monoclonal
Target Epithelial glycoprotein 314, hEGP314, Major gastrointestinal tumor-associated protein GA733-2, EGP314, TACSTD1, Adenocarcinoma-associated antigen, TROP1, EPCAM, Epithelial glycoprotein, KS 1/4 antigen, Tumor-associated calcium signal transducer 1, M4S1, CD326, Ep-CAM, EGP, Epithelial cell adhesion molecule, M1S2, KSA, Cell surface glycoprotein Trop-1, GA733-2, Epithelial cell surface antigen, MIC18
Endotoxin level Please contact with the lab for this information.
Accession P16422
Form Liquid
Storage buffer 0.01M PBS, pH 7.4, 0.2% BSA, 0.05% Proclin 300.
Stability and Storage Store at 4°C for 12 months. Protect from light. Do not freeze.
Note For flow cytometric staining, the suggested use of this reagent is 0.5 µg per million cells in 100 µL volume. It is recommended that the reagent be titrated for optimal performance for each application. For research use only.

 

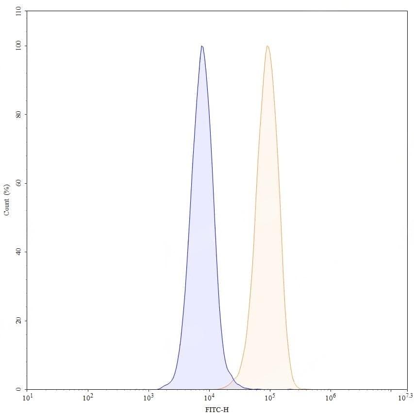
TD-HB104217_1.jpg
Flow CytoMetry
 
Flow-cytometry using FITC anti-human CD326 antibody. HT-29 cells were stained with an irrelevant antibody (Blue Histogram) or an FITC anti-human CD326 monoclonal antibody (Catalog: TD-HB104217, Yellow Histogram) at a concentration of 5 µg/ml for 30 mins at RT. After washing, cells analysed on a NovoCyte Flow Cytometer.