EN
流式同型对照抗体
Anti-Human CD326/EPCAM Antibody (MT201)
All
TD-HB104107_1.jpg
TD-HB104107_2.jpg
TD-HB104107_3.jpg
  • CatalogTD-HB104107
  • ClonalitymAb
  • Application FCM
  • Synonyms
  • 规格
    50ug
  • 价格
    ¥询价
定制服务咨询

Anti-Human CD326/EPCAM Antibody (MT201)


Catalog No. TD-HB104107
Species reactivity Human
Applications FCM
Host species Human
Isotype IgG1
Clone ID MT201
Clonality Monoclonal
Target Epithelial glycoprotein 314, hEGP314, Major gastrointestinal tumor-associated protein GA733-2, EGP314, TACSTD1, Adenocarcinoma-associated antigen, TROP1, EPCAM, Epithelial glycoprotein, KS 1/4 antigen, Tumor-associated calcium signal transducer 1, M4S1, CD326, Ep-CAM, EGP, Epithelial cell adhesion molecule, M1S2, KSA, Cell surface glycoprotein Trop-1, GA733-2, Epithelial cell surface antigen, MIC18
Endotoxin level Please contact with the lab for this information.
Purity >95% as determined by SDS-PAGE.
Purification Protein A/G purified from cell culture supernatant.
Accession P16422
Form Liquid
Storage buffer 0.01M PBS, pH 7.4.
Stability and Storage Use a manual defrost freezer and avoid repeated freeze-thaw cycles. Store at 4°C short term (1-2 weeks). Store at -20°C 12 months. Store at -80°C long term.
Note For research use only.

 

TD-HB104107_1.jpg
SDS-PAGE
 
SDS-PAGE for Anti-Human CD326/EPCAM Antibody (MT201)
TD-HB104107_2.jpg
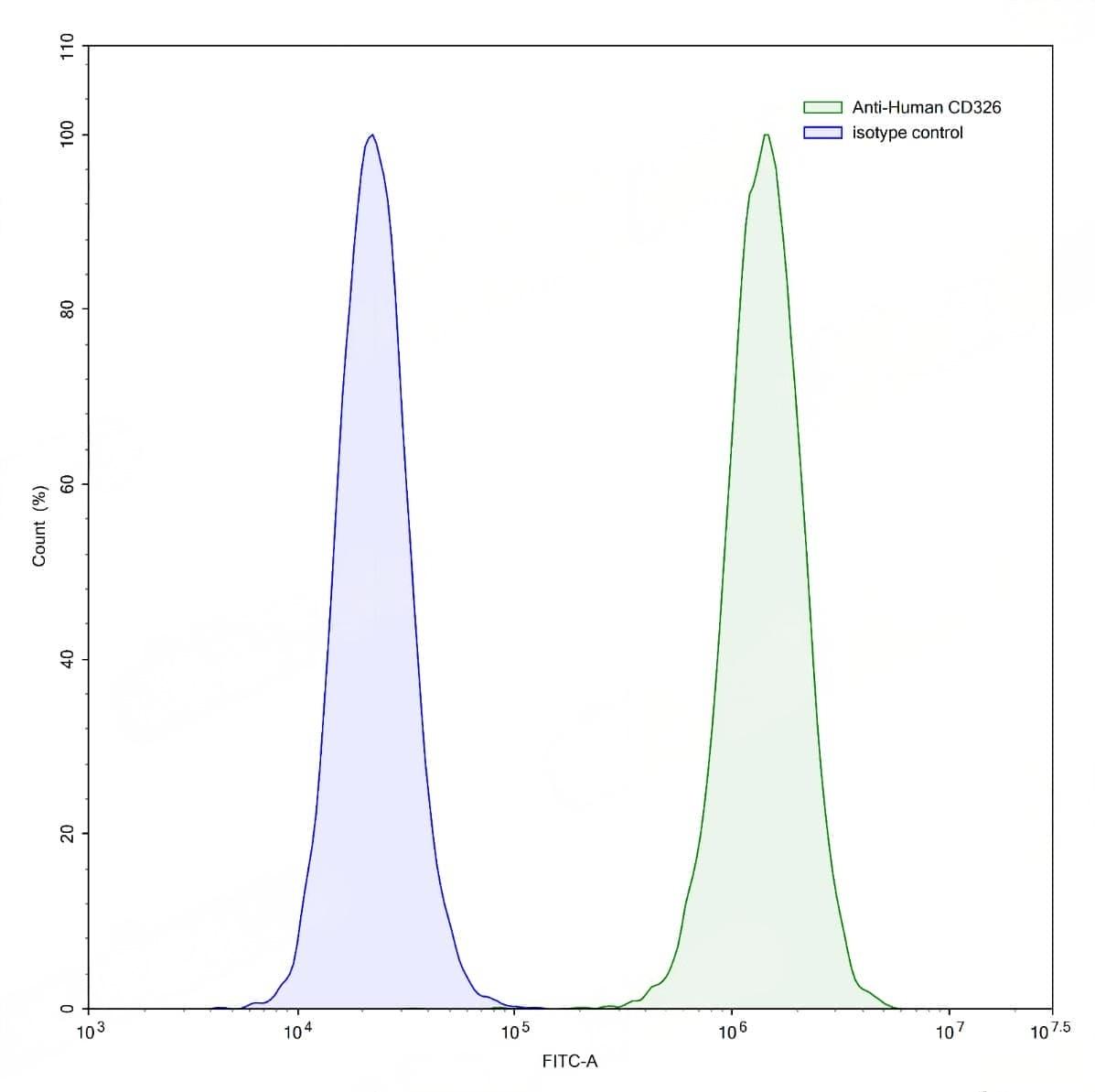
Flow Cytometry
 
Flow-cytometry using anti-human CD326 antibody.CD326 Transfected CHO cells were stained with an irrelevant antibody (Blue Histogram) or an anti-human CD326 antibody monoclonal antibody (Catalog # TD-HB104107 ,Green Histogram) at a concentration of 5 µg/ml for 30 mins at RT. After washing, bound antibody was detected using a FITC conjugated goat anti-human antibody (Catalog # TD-HF690414) and cells analysed on a NovoCyte Flow Cytometer.
TD-HB104107_3.jpg
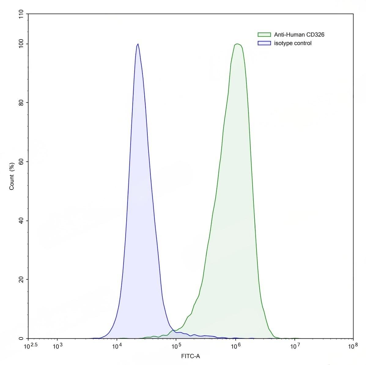
Flow Cytometry
 
Flow-cytometry using anti-human CD326 antibody.HT-29 cells were stained with an irrelevant antibody (Blue Histogram) or an anti-human CD326 antibody monoclonal antibody (Catalog # TD-HB104107 ,Green Histogram) at a concentration of 5 µg/ml for 30 mins at RT. After washing, bound antibody was detected using a FITC conjugated goat anti-human antibody (Catalog # TD-HF690414) and cells analysed on a NovoCyte Flow Cytometer.
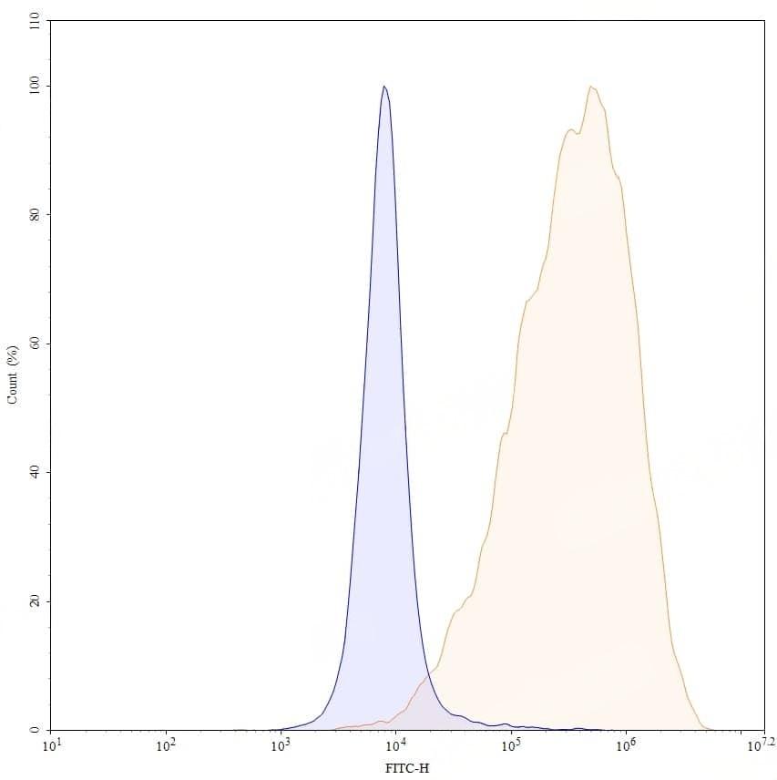
TD-HB104107_4.jpg
Flow Cytometry
 
Flow-cytometry using anti-human CD326 antibody. Untransfected cells (blue Histogram) and Transfected cells (Yellow Histogram) were stained with an anti-human CD326 monoclonal antibody (Catalog # TD-HB104107) at a concentration of 5 µg/ml for 30 mins at RT. After washing, bound antibody was detected using a Goat Anti-Human IgG H&L Polyclonal Antibody, FITC (Catalog # HF690414) and cells analysed on a NovoCyte Flow Cytometer.