EN
流式同型对照抗体
Anti-Human MUC1-Tn/STn Antibody (5E5#), APC
All
TD-HB102137_1.jpg
  • CatalogTD-HB102137
  • ClonalitymAb
  • Application ELISA, FCM, WB
  • Synonyms
  • 规格
    50T
  • 价格
    ¥询价
定制服务咨询

Anti-Human MUC1-Tn/STn Antibody (5E5#), APC


Catalog No. TD-HB102137
Species reactivity Human
Applications ELISA, FCM, WB
Host species Human
Isotype IgG1
Clone ID 5E5#
Conjugation APC
Clonality Monoclonal
Target PEMT, CA 15-3, H23AG, Peanut-reactive urinary mucin, PEM, EMA, Cancer antigen 15-3, MUC-1, Episialin, MUC1-CT, MUC1-beta, Tumor-associated mucin, CD227, Polymorphic epithelial mucin, KL-6, MUC1-alpha, MUC1, PUM, Krebs von den Lungen-6, MUC1-NT, Tumor-associated epithelial membrane antigen, Mucin-1, Breast carcinoma-associated antigen DF3, Carcinoma-associated mucin, RHD14201, MUC1-Tn/STn
Endotoxin level Please contact with the lab for this information.
Accession P15941
Form Liquid
Storage buffer 0.01M PBS, pH 7.4, 0.2% BSA, 0.05% Proclin 300.
Stability and Storage Store at 4°C for 12 months. Protect from light. Do not freeze.
Note For flow cytometric staining, the suggested use of this reagent is 0.5 µg per million cells in 100 µL volume. It is recommended that the reagent be titrated for optimal performance for each application. For research use only.

 

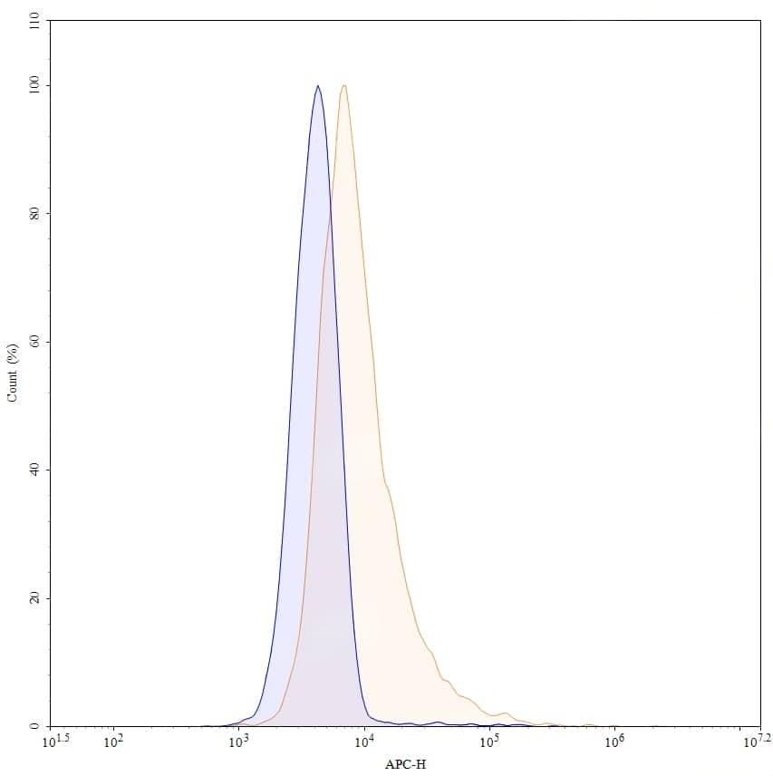
TD-HB102137_1.jpg
Flow CytoMetry
 
Flow-cytometry using APC anti-human CD227 antibody. MCF-7 cells were stained with an irrelevant antibody (Blue Histogram) or an APC anti-human CD227 monoclonal antibody (Catalog: TD-HB102137, Yellow Histogram) at a concentration of 5 µg/ml for 30 mins at RT. After washing, and cells analysed on a NovoCyte Flow Cytometer.