EN
流式同型对照抗体
Anti-Human CD22 Antibody (RFB-4), PE
All
TD-HB011327_1.jpg
  • CatalogTD-HB011327
  • ClonalitymAb
  • Application ELISA, FCM
  • Synonyms
  • 规格
    50T
  • 价格
    ¥询价
定制服务咨询

Anti-Human CD22 Antibody (RFB-4), PE


Catalog No. TD-HB011327
Species reactivity Human
Applications ELISA, FCM
Host species Mouse
Isotype IgG1, kappa
Clone ID RFB-4
Conjugation PE
Clonality Monoclonal
Target Sialic acid-binding Ig-like lectin 2, Siglec-2, CD22, T-cell surface antigen Leu-14, BL-CAM, SIGLEC2, B-lymphocyte cell adhesion molecule, B-cell receptor CD22, RFB4, RFB 4
Endotoxin level Please contact with the lab for this information.
Accession P20273
Form Liquid
Storage buffer 0.01M PBS, pH 7.4, 0.2% BSA, 0.05% Proclin 300.
Stability and Storage Store at 4°C for 12 months. Protect from light. Do not freeze.
Note For flow cytometric staining, the suggested use of this reagent is 0.5 µg per million cells in 100 µL volume. It is recommended that the reagent be titrated for optimal performance for each application. For research use only.

 

TD-HB011327_1.jpg
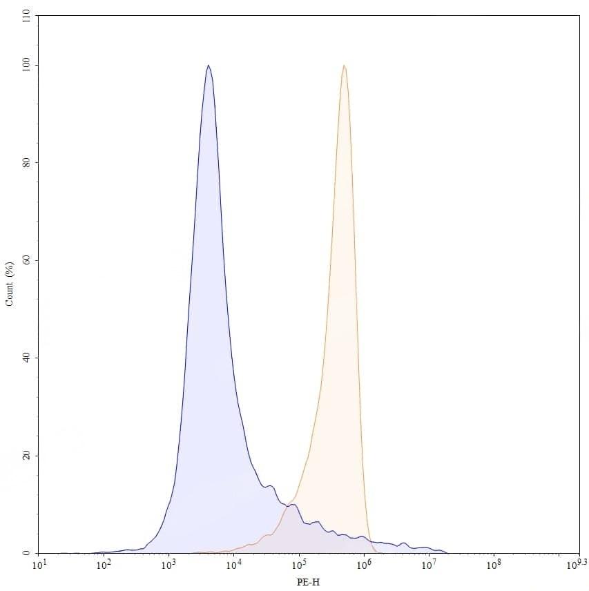
Flow CytoMetry
 
Flow-cytometry using PE anti-human CD22 antibody. Daudi cells were stained with an irrelevant antibody (Blue Histogram) or an PE anti-human CD22 monoclonal antibody (Catalog: TD-HB011327, Yellow Histogram) at a concentration of 5 µg/ml for 30 mins at RT. After washing, and cells analysed on a NovoCyte Flow Cytometer.