EN
抗体药类似物
Research Grade Ivicentamab
All
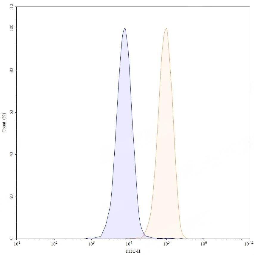
TD-HY564046_1.jpg
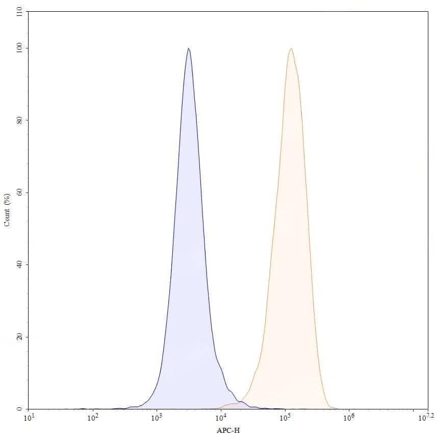
TD-HY564046_2.jpg
  • CatalogTD-HY564046
  • ClonalitymAb
  • Application Research Grade Biosimilar
  • SynonymsDuoHexaBody-CD37,GEN3009,GEN-3009,GEN3009CAS:2364496-42-2
  • 规格
    1mg
  • 价格
    ¥询价
定制服务咨询

Research Grade Ivicentamab


Catalog No. TD-HY564046
Species reactivity Human
Applications Research Grade Biosimilar
Host species Humanized
Isotype IgG1-kappa
Expression system Mammalian Cells
Clonality Monoclonal
Target CD37, Tspan-26, TSPAN26, Leukocyte antigen CD37, Tetraspanin-26
Endotoxin level Please contact the lab for this information.
Purity >95% purity as determined by SDS-PAGE.
Purification Protein A/G, purified from cell culture supernatant.
Accession P11049
Form Liquid
Storage buffer 0.01M PBS,pH7.4.
Stability and Storage Use a manual defrost freezer and avoid repeated freeze-thaw cycles. Store at 4°C for short-term storage (1-2 weeks). Store at -20°C for up to 12 months. For long-term storage, store at -80°C.
Alternate Names DuoHexaBody-CD37,GEN3009,GEN-3009,GEN3009CAS:2364496-42-2
Background Ivicentamab (GEN-3009) is an IgG1κ anti-CD37 humanized monoclonal antibody. Ivicentamab can be used for cancer research.
Note For research use only. Not for use in clinical or therapeutic applications.

 

TD-HY564046_1.jpg
Bioactivity
 
SEC-HPLC detection for Research Grade Ivicentamab.
TD-HY564046_2.jpg
SDS-PAGE
 
SDS-PAGE for Research Grade Ivicentamab.