EN
抗体药类似物
Research Grade Namilumab
All
TD-HY213016_1.jpg
TD-HY213016_2.jpg
TD-HY213016_3.jpg
  • CatalogTD-HY213016
  • ClonalitymAb
  • Application Research Grade Biosimilar
  • SynonymsMT203, CAS: 1206681-39-1
  • 规格
    1mg
  • 价格
    ¥询价
定制服务咨询

Research Grade Namilumab


Catalog No. TD-HY213016
Species reactivity Human
Applications Research Grade Biosimilar
Host species Human
Isotype IgG1-kappa
Expression system Mammalian Cells
Species Human
Clonality Monoclonal
Target Granulocyte-macrophage colony-stimulating factor, Sargramostim, GMCSF, CSF, Colony-stimulating factor, CSF2, GM-CSF, Molgramostin
Endotoxin level Please contact with the lab for this information.
Purity >95% as determined by SDS-PAGE.
Purification Protein A/G purified from cell culture supernatant.
Accession P04141
Form Liquid
Storage buffer 0.01M PBS, pH 7.4.
Stability and Storage Use a manual defrost freezer and avoid repeated freeze-thaw cycles. Store at 4°C short term (1-2 weeks). Store at -20°C 12 months. Store at -80°C long term.
Alternate Names MT203, CAS: 1206681-39-1
Background Namilumab (AMG203) is a human IgG1 monoclonal antibody that binds with high affinity to the GM-CSF ligand, potently neutralizing GM-CSF. Namilumab can be used for the research of rheumatoid arthritis.
Note For research use only. Not suitable for clinical or therapeutic use.

 

TD-HY213016_1.jpg
SEC-HPLC
 
SEC-HPLC detection for Research Grade Namilumab.
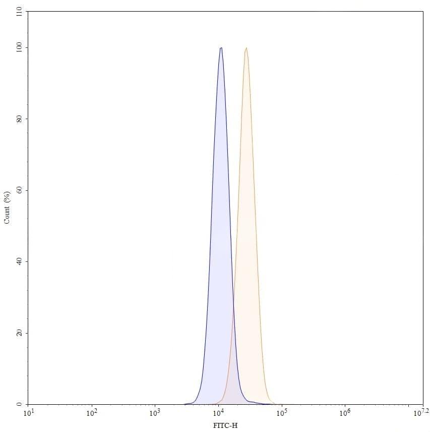
TD-HY213016_2.jpg
Bioactivity
 
Detects Human CSF2/GM-CSF in indirect ELISAs.
TD-HY213016_3.jpg
SDS-PAGE
 
SDS-PAGE for Research Grade Namilumab.