EN
抗体药类似物
Research Grade Apamistamab
All
TD-HY195016_1.jpg
TD-HY195016_2.jpg
TD-HY195016_3.jpg
  • CatalogTD-HY195016
  • ClonalitymAb
  • Application Research Grade Biosimilar
  • Synonyms
  • 规格
    1mg
  • 价格
    ¥询价
定制服务咨询

Research Grade Apamistamab


Catalog No. TD-HY195016
Species reactivity Human
Applications Research Grade Biosimilar
Host species Mouse
Isotype IgG1-kappa
Expression system Mammalian Cells
Clonality Monoclonal
Target T200, Leukocyte common antigen, CD45, L-CA, Receptor-type tyrosine-protein phosphatase C, PTPRC
Endotoxin level Please contact the lab for this information.
Purity >95% purity as determined by SDS-PAGE.
Purification Protein A/G, purified from cell culture supernatant.
Accession P08575
Form Liquid
Storage buffer 0.01M PBS,pH7.4.
Stability and Storage Use a manual defrost freezer and avoid repeated freeze-thaw cycles. Store at 4°C for short-term storage (1-2 weeks). Store at -20°C for up to 12 months. For long-term storage, store at -80°C.
Background Apamistamab is a monoclonal antibody developed for targeted radiotherapy in hematologic malignancies. It is commonly used in radioimmunotherapy as a carrier for radioactive isotopes, facilitating the targeted destruction of malignant cells while minimizing damage to healthy tissues. It has been studied primarily in the context of conditioning regimens for hematopoietic stem cell transplantation, particularly in treating relapsed or refractory leukemias and lymphomas.
Note For research use only. Not for use in clinical or therapeutic applications.

 

TD-HY195016_1.jpg
Bioactivity
 
Detects Human CD45/PTPRC in indirect ELISAs.
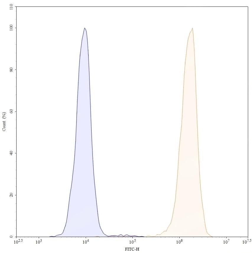
TD-HY195016_2.jpg
Flow Cytometry
 
Flow-cytometry using anti-human CD45 antibody. Jurkat cells were stained with an irrelevant antibody (Blue Histogram) or an anti-human CD45 monoclonal antibody (Catalog HY195016, Yellow Histogram) at a concentration of 5 µg/ml for 30 mins at RT. After washing, bound antibody was detected using a a Goat Anti-Mouse IgG H&L Polyclonal Antibody, FITC (abinScience: MF690414) and cells analysed on a NovoCyte Flow Cytometer.
TD-HY195016_3.jpg
SDS-PAGE
 
SDS-PAGE for Research Grade Apamistamab.