EN
抗体药类似物
Research Grade Abituzumab
All
TD-HY065016_1.jpg
TD-HY065016_2.jpg
TD-HY065016_3.jpg
  • CatalogTD-HY065016
  • ClonalitymAb
  • Application Research Grade Biosimilar
  • SynonymsDI-17E6,EMD525797,CAS:1105038-73-0
  • 规格
    1mg
  • 价格
    ¥询价
定制服务咨询

Research Grade Abituzumab


Catalog No. TD-HY065016
Species reactivity Human
Applications Research Grade Biosimilar
Host species Humanized
Isotype IgG2-kappa
Expression system Mammalian Cells
Clonality Monoclonal
Target MSK8, VNRA, Vitronectin receptor, Integrin alpha-V, Vitronectin receptor subunit alpha, CD51, ITGAV, VTNR
Endotoxin level Please contact the lab for this information.
Purity >95% purity as determined by SDS-PAGE.
Purification Protein A/G, purified from cell culture supernatant.
Accession P06756
Form Liquid
Storage buffer 0.01M PBS,pH7.4.
Stability and Storage Use a manual defrost freezer and avoid repeated freeze-thaw cycles. Store at 4°C for short-term storage (1-2 weeks). Store at -20°C for up to 12 months. For long-term storage, store at -80°C.
Alternate Names DI-17E6,EMD525797,CAS:1105038-73-0
Background Abituzumab (DI17E6) is a humanised anti-integrin αV monoclonal antibody (IgG2 type). Abituzumab effectively reduces the phosphorylation of FAK, Akt and ERK. Abituzumab can be used in cancer research, particularly in prostate cancer.
Note For research use only. Not for use in clinical or therapeutic applications.

 

TD-HY065016_1.jpg
Bioactivity
 
SEC-HPLC detection for Research Grade Abituzumab.
TD-HY065016_2.jpg
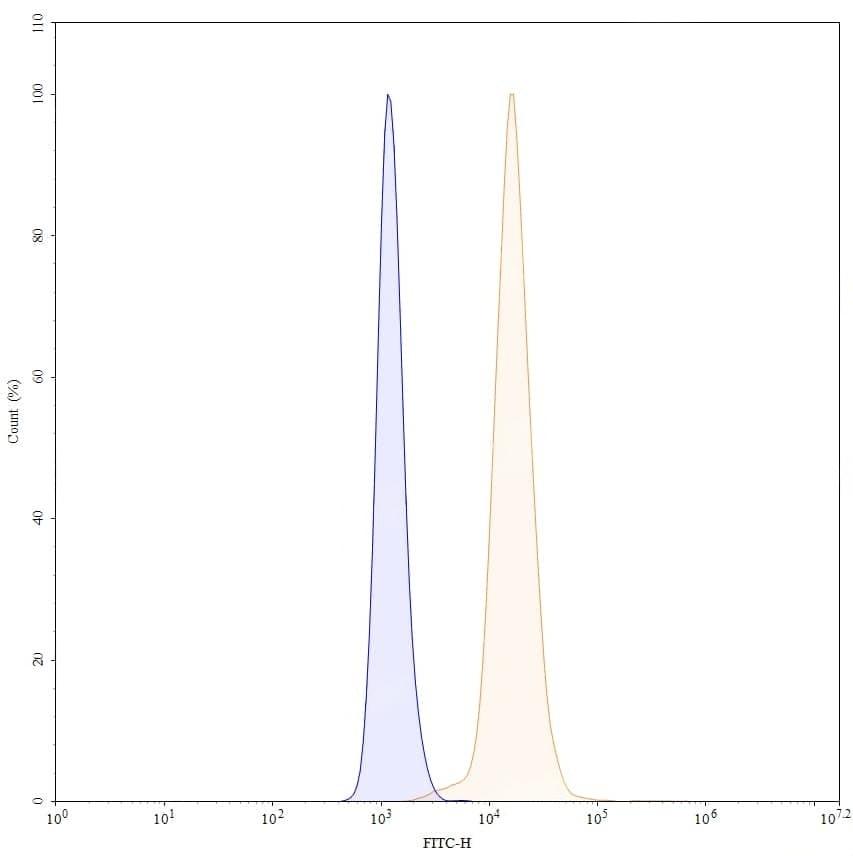
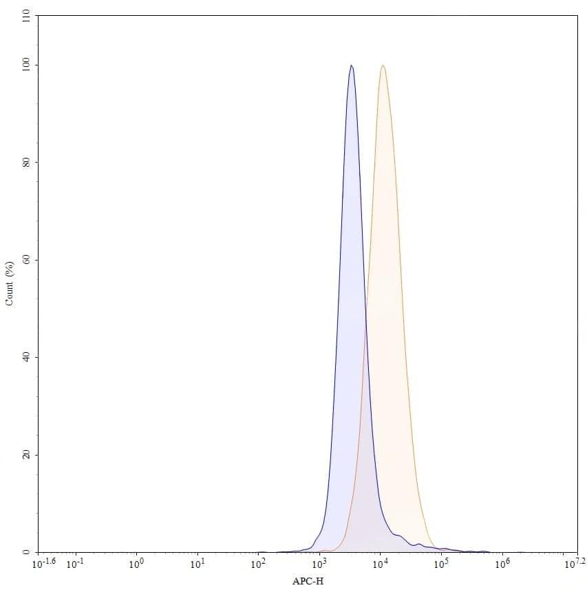
Flow Cytometry
 
Flow-cytometry using anti-human CD51 antibody. A549 cells were stained with an irrelevant antibody (Blue Histogram) or an anti-human CD51 monoclonal antibody (Catalog HY065016, Yellow Histogram) at a concentration of 5 µg/ml for 30 mins at RT. After washing, bound antibody was detected using a a Goat Anti-Human IgG H&L Polyclonal Antibody, FITC (abinScience: HF690414) and cells analysed on a NovoCyte Flow Cytometer.
TD-HY065016_3.jpg
SDS-PAGE
 
SDS-PAGE for Research Grade Abituzumab.