Vonsetamig(TD-HX959196) is a research-grade recombinant antibody targetingCD269. Produced in mammalian cells with native-like glycosylation.HighlightsResearch Grade— For PK/PD studies, assay development, and ADA research.Native Glycosylation— Mammalian expression ensures native-like patterns.
Species reactivity
Human
Applications
ELISA, Bioactivity: FACS, Functional assay, Research in vivo
Protein A/G purified from cell culture supernatant.
Accession
Q02223 & P07766
Form
Liquid
Storage buffer
0.01M PBS, pH 7.4.Please refer to the specific buffer information in the hardcopy of datasheet or the lot-specific COA.
Stability and Storage
Use a manual defrost freezer and avoid repeated freeze-thaw cycles. Store at 4°C for short-term storage (1-2 weeks). Store at -20°C for up to 12 months. For long-term storage, store at -80°C.
Alternate Names
2408319-33-3
Background
Teclistamab is an active T cell–redirecting bispecific antibody against B-cell maturation antigen for multiple myeloma
Caption
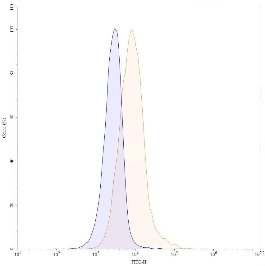
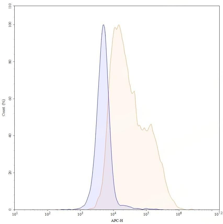
SDS-PAGE for Research Grade Vonsetamig. | Flow-cytometry using anti-human CD3E antibody. Jurkat cells were stained with an irrelevant antibody (Blue Histogram) or an anti-human CD3E monoclonal antibody (Catalog HX959196, Yellow Histogram) at a concentration of 5 µg/ml for 30 mins at RT. After washing, bound antibody was detected using a Goat Anti-Human IgG H&L Polyclonal Antibody, FITC (abinScience: HF690414) and cells analysed on a NovoCyte Flow Cytometer. ### Flow-cytometry using anti-human CD269 antibody. Transfected cells were stained with an irrelevant antibody (Blue Histogram) or an anti-human CD269 monoclonal antibody (Catalog HX959196, Yellow Histogram) at a concentration of 5 µg/ml for 30 mins at RT. After washing, bound antibody was detected using a Goat Anti-Human IgG H&L Polyclonal Antibody, FITC (abinScience: HF690414) and cells analysed on a NovoCyte Flow Cytometer. | Detects recombinant CD269 (Catalog No:TD-HX959012) in indirect ELISA.
Note
For research use only. Not suitable for clinical or therapeutic use.