EN
抗体药类似物
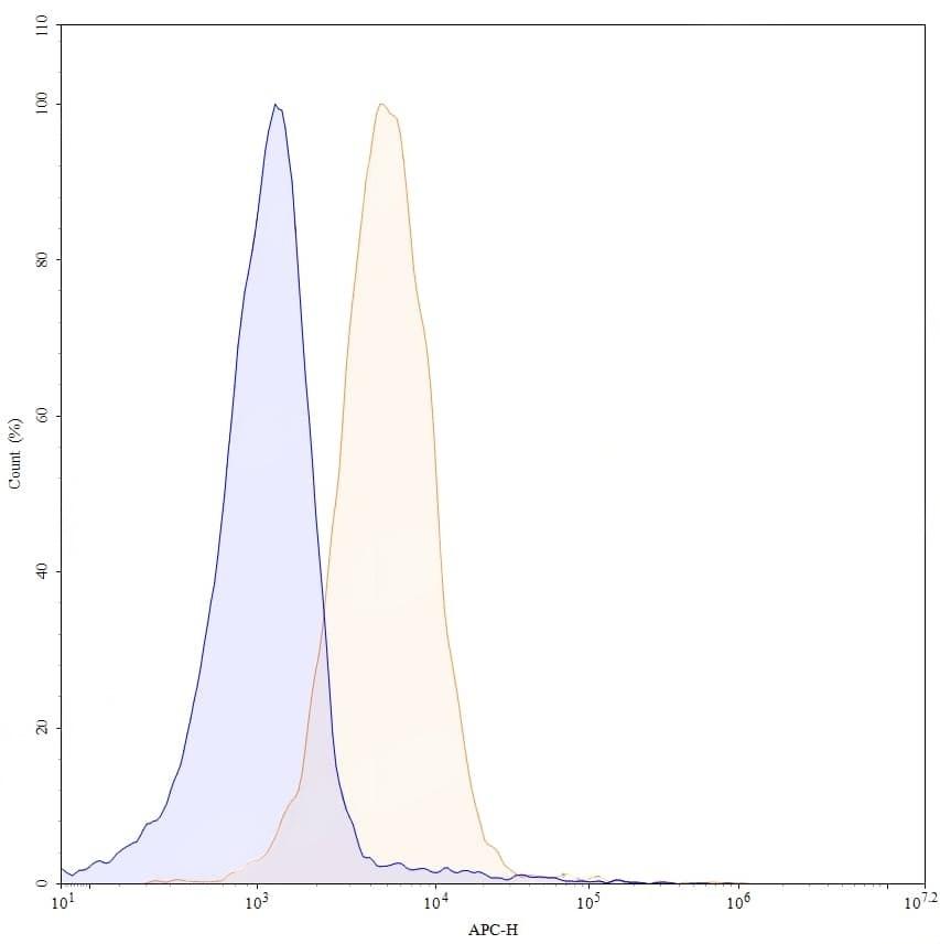
Research Grade Pavurutamab
All
  • CatalogTD-HX959056
  • ClonalitymAb
  • Application Research Grade Biosimilar
  • SynonymsBispecific,AMG-701,BCMAHLE-BiTE,CAS:2250292-39-6
  • 规格
    1mg
  • 价格
    ¥询价
定制服务咨询

Research Grade Pavurutamab


Catalog No. TD-HX959056
Species reactivity Human
Applications Research Grade Biosimilar
Host species Humanized
Isotype (scFv-heavy-kappa)-(scFv-heavy-lambda)-scFc
Expression system Mammalian Cells
Clonality Monoclonal
Target Tumor necrosis factor receptor superfamily member 17, TNFRSF17, CD269, B-cell maturation protein, BCMA, BCM, T3E, T-cell surface antigen T3/Leu-4 epsilon chain, CD3e, CD3E, T-cell surface glycoprotein CD3 epsilon chain
Endotoxin level Please contact the lab for this information.
Purity >95% purity as determined by SDS-PAGE.
Purification Protein A/G, purified from cell culture supernatant.
Accession Q02223 & P07766
Form Liquid
Storage buffer 0.01M PBS,pH7.4.
Stability and Storage Use a manual defrost freezer and avoid repeated freeze-thaw cycles. Store at 4°C for short-term storage (1-2 weeks). Store at -20°C for up to 12 months. For long-term storage, store at -80°C.
Alternate Names Bispecific,AMG-701,BCMAHLE-BiTE,CAS:2250292-39-6
Background Pavurutamab (AMG-701) is a bispecific T cell engager molecule that anti-CD3 and anti-B cell maturation antigens (BCMA). Pavurutamab has an extended half-life based on Pacanalotamab (HY-P99798). The Fc of Pavurutamab is coupled to molecules to improve pharmacokinetic parameters. Pavurutamab has potential applications in immune regulation and multiple myeloma (MM).
Note For research use only. Not for use in clinical or therapeutic applications.