EN
抗体药类似物
Research Grade Zolbetuximab
All
TD-HX126016_1.jpg
TD-HX126016_2.jpg
TD-HX126016_3.jpg
  • CatalogTD-HX126016
  • ClonalitymAb
  • Application Research Grade Biosimilar
  • SynonymsClaudin18.2,GC-182,IMAB-362,IMAB362,Claudiximab,CAS:1496553-00-4
  • 规格
    1mg
  • 价格
    ¥询价
定制服务咨询

Research Grade Zolbetuximab


Catalog No. TD-HX126016
Species reactivity Human
Applications Research Grade Biosimilar
Host species Chimeric
Isotype IgG1-kappa
Expression system Mammalian Cells
Clonality Monoclonal
Target Claudin-18, CLDN18
Endotoxin level Please contact the lab for this information.
Purity >95% purity as determined by SDS-PAGE.
Purification Protein A/G, purified from cell culture supernatant.
Accession P56856
Form Liquid
Storage buffer 0.01M PBS,pH7.4.
Stability and Storage Use a manual defrost freezer and avoid repeated freeze-thaw cycles. Store at 4°C for short-term storage (1-2 weeks). Store at -20°C for up to 12 months. For long-term storage, store at -80°C.
Alternate Names Claudin18.2,GC-182,IMAB-362,IMAB362,Claudiximab,CAS:1496553-00-4
Background Zolbetuximab (IMAB362) is a monoclonal antibody targeting Claudin-18.2. Zolbetuximab mediates specific killing of Claudin-18.2-positive cells through immune effector mechanisms. Zolbetuximab can be used for the research of gastrointestinal adenocarcinomas and pancreatic tumors.
Note For research use only. Not for use in clinical or therapeutic applications.

 

TD-HX126016_1.jpg
Bioactivity
 
SEC-HPLC detection for Research Grade Zolbetuximab.
TD-HX126016_2.jpg
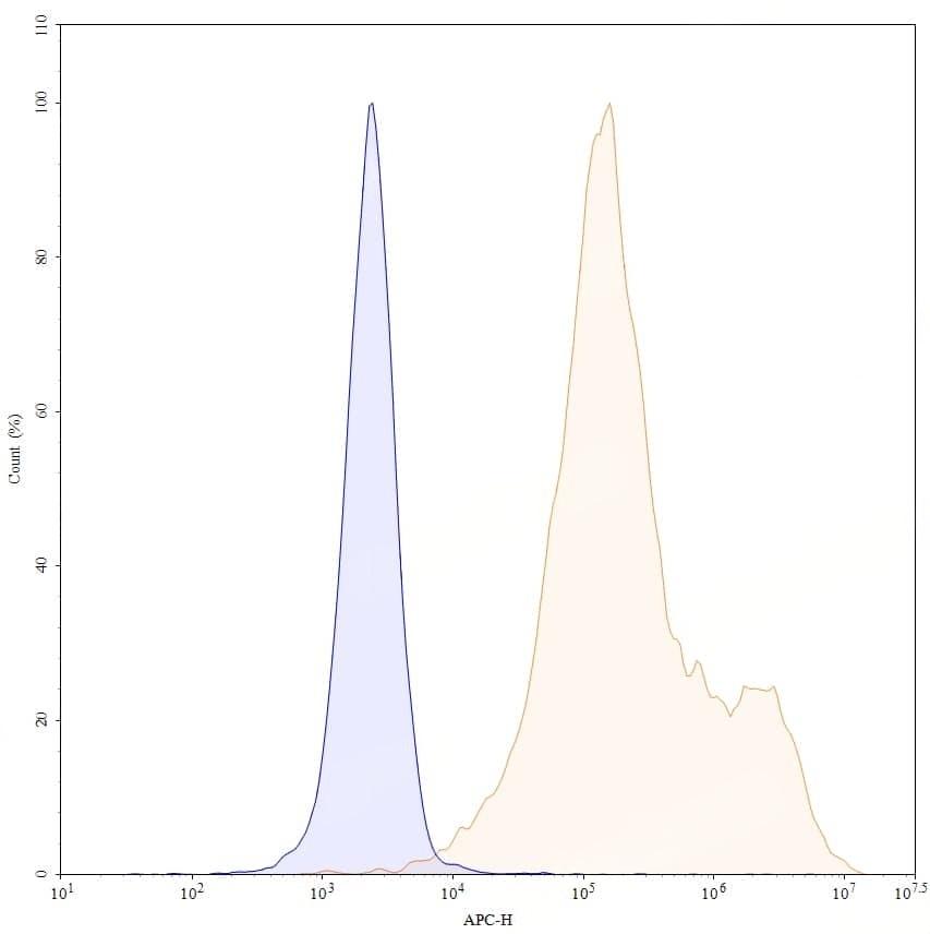
Flow Cytometry
 
Flow-cytometry using anti-human Claudin18.2 antibody. Untransfected cells (blue Histogram) and Transfected cells (Yellow Histogram) were stained with an anti-human Claudin18.2 monoclonal antibody (Catalog TD-HX126016) at a concentration of 5 µg/ml for 30 mins at RT. After washing, bound antibody was detected using a Goat Anti-Human IgG H&L Polyclonal Antibody, AF647 (abinScience: TD-HF690324) and cells analysed on a NovoCyte Flow Cytometer.
TD-HX126016_3.jpg
SDS-PAGE
 
SDS-PAGE for Research Grade Zolbetuximab.