EN
抗体药类似物
Research Grade Codrituzumab
All
TD-HW310016_1.jpg
TD-HW310016_2.jpg
TD-HW310016_3.jpg
  • CatalogTD-HW310016
  • ClonalitymAb
  • Application Research Grade Biosimilar
  • SynonymsGC33,RG7686,RO5137382,CAS:1365267-33-9
  • 规格
    1mg
  • 价格
    ¥询价
定制服务咨询

 Research Grade Codrituzumab


Catalog No. TD-HW310016
Species reactivity Human
Applications Research Grade Biosimilar
Host species Humanized
Isotype IgG1-kappa
Expression system Mammalian Cells
Clonality Monoclonal
Target GPC3, MXR7, GTR2-2, Glypican-3, Intestinal protein OCI-5, OCI5
Endotoxin level Please contact the lab for this information.
Purity >95% purity as determined by SDS-PAGE.
Purification Protein A/G, purified from cell culture supernatant.
Accession P51654
Form Liquid
Storage buffer 0.01M PBS,pH7.4.
Stability and Storage Use a manual defrost freezer and avoid repeated freeze-thaw cycles. Store at 4°C for short-term storage (1-2 weeks). Store at -20°C for up to 12 months. For long-term storage, store at -80°C.
Alternate Names GC33,RG7686,RO5137382,CAS:1365267-33-9
Background Codrituzumab (GC33) is a humanized monoclonal antibody targeting human GPC3 (glypican-3), with high affinity (Kd of 0.673 nM). GPC3 is an oncofetal protein expressed on the cell surface of hepatocellular carcinoma (HCC). Codrituzumab induces antibody-dependent cellular cytotoxicity (ADCC) and inhibits tumor growth.
Note For research use only. Not for use in clinical or therapeutic applications.

 

TD-HW310016_1.jpg
SEC-HPLC
 
SEC-HPLC detection for Research Grade Codrituzumab.
TD-HW310016_2.jpg
Bioactivity
 
Detects GPC3 in indirect ELISAs.
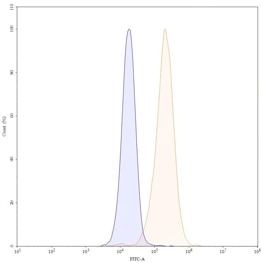
TD-HW310016_3.jpg
Flow Cytometry
 
Flow-cytometry using anti-human GPC3 antibody. HepG2 cells were stained with an irrelevant antibody (Blue Histogram) or an anti-human GPC3 monoclonal antibody (Catalog HW310016, Yellow Histogram) at a concentration of 5 µg/ml for 30 mins at RT. After washing, bound antibody was detected using a a Goat Anti-Human IgG H&L Polyclonal Antibody, FITC (abinScience: TD-HF690414) and cells analysed on a NovoCyte Flow Cytometer.
TD-HW310016_4.jpg
SDS-PAGE
 
SDS-PAGE for Research Grade Codrituzumab.