Reozalimab(TD-HV974216) is a research-grade recombinant antibody targetingCD1. Produced in mammalian cells with native-like glycosylation.HighlightsResearch Grade— For PK/PD studies, assay development, and ADA research.Native Glycosylation— Mammalian expression ensures native-like patterns.
Species reactivity
Human
Applications
ELISA, Bioactivity: FACS, Functional assay, Research in vivo
Host species
Human
Isotype
Ig(G1-kappa_G1-lambda2)
Clonality
Monoclonal
Target
B7-H1, Programmed cell death 1 ligand 1, PDCD1 ligand 1, PDCD1L1, B7 homolog 1, PDCD1LG1, PDL1, hPD-L1, Programmed death ligand 1, B7H1, PD-L1, CD274, Programmed cell death protein 1, Protein PD-1, hPD-1, PD1, PDCD1, CD279
Endotoxin level
Please contact the lab for this information.
Purity
>95% purity as determined by SDS-PAGE.
Purification
Protein A/G purified from cell culture supernatant.
Accession
Q9NZQ7 & Q15116
Form
Liquid
Storage buffer
0.01M PBS, pH 7.4.Please refer to the specific buffer information in the hardcopy of datasheet or the lot-specific COA.
Stability and Storage
Use a manual defrost freezer and avoid repeated freeze-thaw cycles. Store at 4°C for short-term storage (1-2 weeks). Store at -20°C for up to 12 months. For long-term storage, store at -80°C.
Alternate Names
Bispecific, IBI318, IBI-318, IBI318, 2445259-99-2
Background
Reozalimab is a bispecific antibody targeting to PD-1/PD-L1. Reozalimab mediates antibody-dependent cell cytotoxicity in cancer research.
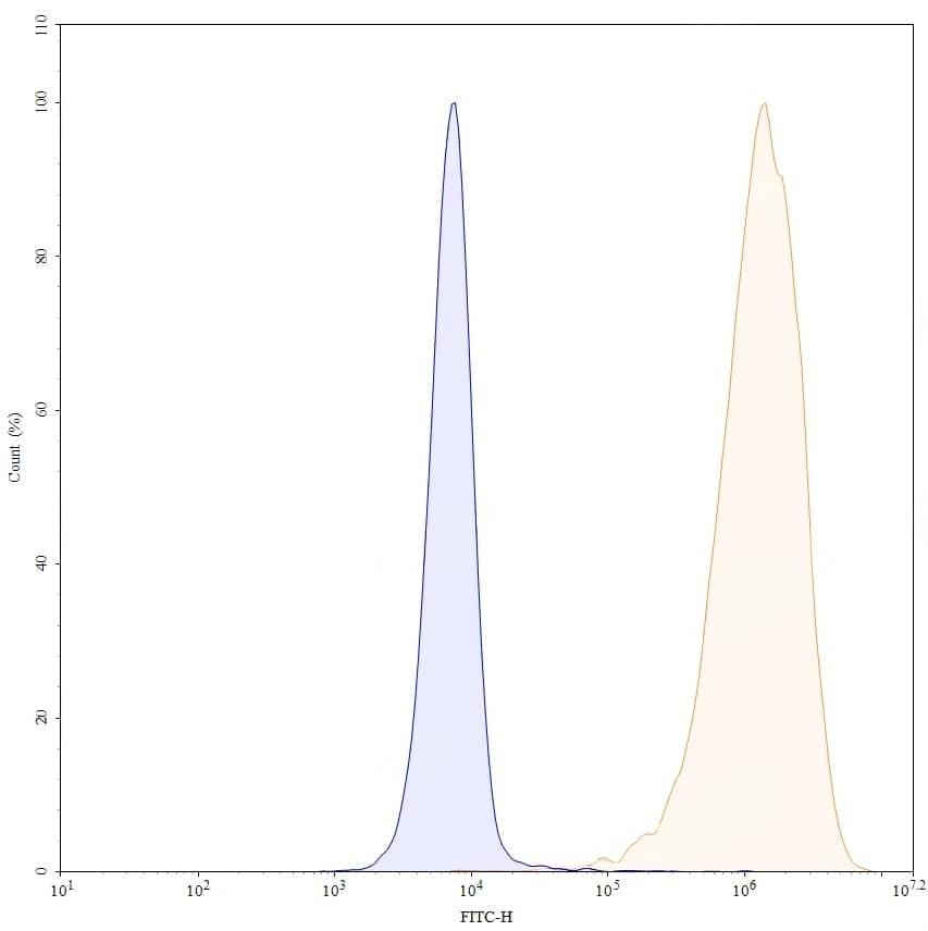
Caption
Detects PDL1 in indirect ELISA. ### Detects recombinant human PD1 (Cat No.:HS870021) in indirect ELISA. | Flow-cytometry using anti-human CD274 antibody. Untransfected cells (blue Histogram) and Transfected cells (Yellow Histogram) were stained with an anti-human CD274 monoclonal antibody (Catalog: HV974216) at a concentration of 5 µg/ml for 30 mins at RT. After washing, bound antibody was detected using a Goat Anti-Human IgG H&L Polyclonal Antibody, FITC (abinScience: HF690414) and cells analysed on a NovoCyte Flow Cytometer. | Western blot analysis was performed using anti-CD274/PD-L1/B7-H1 monoclonal antibody at 1ug/mL on various samples.Lane 1:recombinant human CD274/PD-L1/B7-H1 (Catalog No:TD-HV974011)Lane 2:negative control
Note
For research use only. Not suitable for clinical or therapeutic use.