Avelumab(TD-HV974036) is a research-grade recombinant antibody targetingCD1. Produced in mammalian cells with native-like glycosylation.HighlightsResearch Grade— For PK/PD studies, assay development, and ADA research.Native Glycosylation— Mammalian expression ensures native-like patterns.
Species reactivity
Human
Applications
ELISA, Bioactivity: FACS, Functional assay, Research in vivo
Protein A/G purified from cell culture supernatant.
Accession
Q9NZQ7
Form
Liquid
Storage buffer
0.01M PBS, pH 7.4.Please refer to the specific buffer information in the hardcopy of datasheet or the lot-specific COA.
Stability and Storage
Use a manual defrost freezer and avoid repeated freeze-thaw cycles. Store at 4°C for short-term storage (1-2 weeks). Store at -20°C for up to 12 months. For long-term storage, store at -80°C.
Alternate Names
MSB-0010718C, MSB0010682, 1537032-82-8
Background
Atezolizumab (trade name Tecentriq) is a fully humanized, engineered monoclonal antibody of IgG1 isotype against the protein programmed cell death-ligand 1 (PD-L1). In 2015, it was in clinical trials as an immunotherapy for several types of solid tumors. It was under investigation by Genetech/Roche. In April 2016, Roche announced that atezolizumab had been granted fast track status for lung cancer by the FDA. In May 2018, Tecentriq was in combination with Avastin and standard chemotherapy for some patients with lunch cancer was granted priority review.
Caption
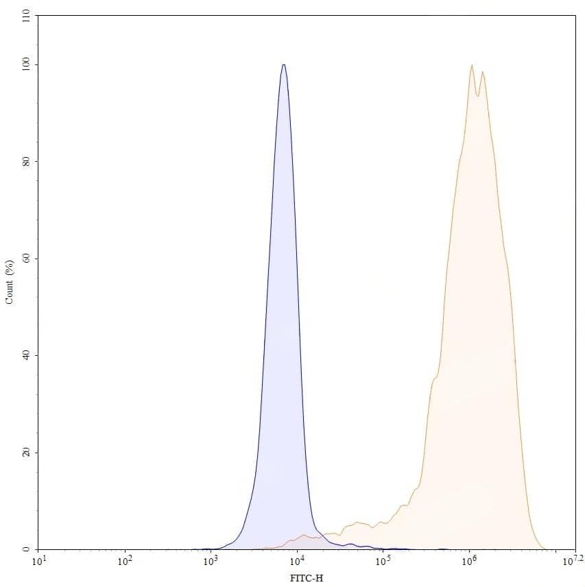
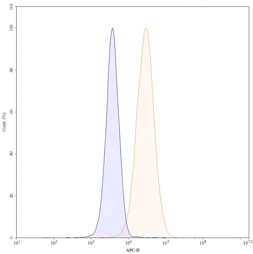
SEC-HPLC detection for Research Grade Avelumab. | Detects CD274/PD-L1/B7-H1 in indirect ELISAs. | SDS-PAGE for Research Grade Avelumab. | Flow-cytometry using anti-human CD274 antibody. Untransfected cells (blue Histogram) and Transfected cells (Yellow Histogram) were stained with an anti-human CD274 monoclonal antibody (Catalog HV974036) at a concentration of 5 µg/ml for 30 mins at RT. After washing, bound antibody was detected using a Goat Anti-Human IgG H&L Polyclonal Antibody, FITC (abinScience: HF690414) and cells analysed on a NovoCyte Flow Cytometer. | Flow-cytometry using FITC anti-human CD274 antibody. MDA-MB-231 cells were stained with an irrelevant antibody (Blue Histogram) or an FITC anti-human CD274 monoclonal antibody (Catalog: HV974036, Yellow Histogram) at a concentration of 5 µg/ml for 30 mins at RT. After washing, cells analysed on a NovoCyte Flow Cytometer. ### Flow-cytometry using APC anti-human CD274 antibody. MDA-MB-231 cells were stained with an irrelevant antibody (Blue Histogram) or an APC anti-human CD274 monoclonal antibody (Catalog: HV974036, Yellow Histogram) at a concentration of 5 µg/ml for 30 mins at RT. After washing, cells analysed on a NovoCyte Flow Cytometer.
Note
For research use only. Not suitable for clinical or therapeutic use.