EN
抗体药类似物
Research Grade Durvalumab
All
TD-HV974026_1.jpg
TD-HV974026_2.jpg
TD-HV974026_3.jpg
  • CatalogTD-HV974026
  • ClonalitymAb
  • Application Research Grade Biosimilar
  • SynonymsMEDI4736,CAS:1428935-60-7
  • 规格
    1mg
  • 价格
    ¥询价
定制服务咨询

Research Grade Durvalumab


Catalog No. TD-HV974026
Species reactivity Human
Applications Research Grade Biosimilar
Host species Human
Isotype IgG1-kappa
Expression system Mammalian Cells
Clonality Monoclonal
Target B7-H1, Programmed cell death 1 ligand 1, PDCD1 ligand 1, PDCD1L1, B7 homolog 1, PDCD1LG1, PDL1, hPD-L1, Programmed death ligand 1, B7H1, PD-L1, CD274
Endotoxin level Please contact the lab for this information.
Purity >95% purity as determined by SDS-PAGE.
Purification Protein A/G, purified from cell culture supernatant.
Accession Q9NZQ7
Form Liquid
Storage buffer 0.01M PBS,pH7.4.
Stability and Storage Use a manual defrost freezer and avoid repeated freeze-thaw cycles. Store at 4°C for short-term storage (1-2 weeks). Store at -20°C for up to 12 months. For long-term storage, store at -80°C.
Alternate Names MEDI4736,CAS:1428935-60-7
Background Durvalumab (MEDI 4736) is an human anti-PD-L1 monoclonal antibody. Durvalumab (MEDI4736) completely blocks the binding of PD-L1 to both PD-1 and CD80, with IC50s of 0.1 and 0.04 nM, respectively.
Note For research use only. Not for use in clinical or therapeutic applications.

 

TD-HV974026_1.jpg
SEC-HPLC
 
SEC-HPLC detection for Research Grade Durvalumab.
TD-HV974026_2.jpg
Bioactivity
 
Detects Human CD274/PD-L1/B7-H1 in indirect ELISAs.
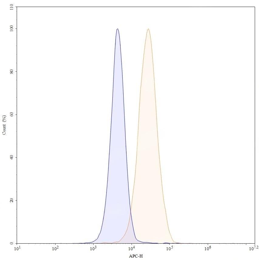
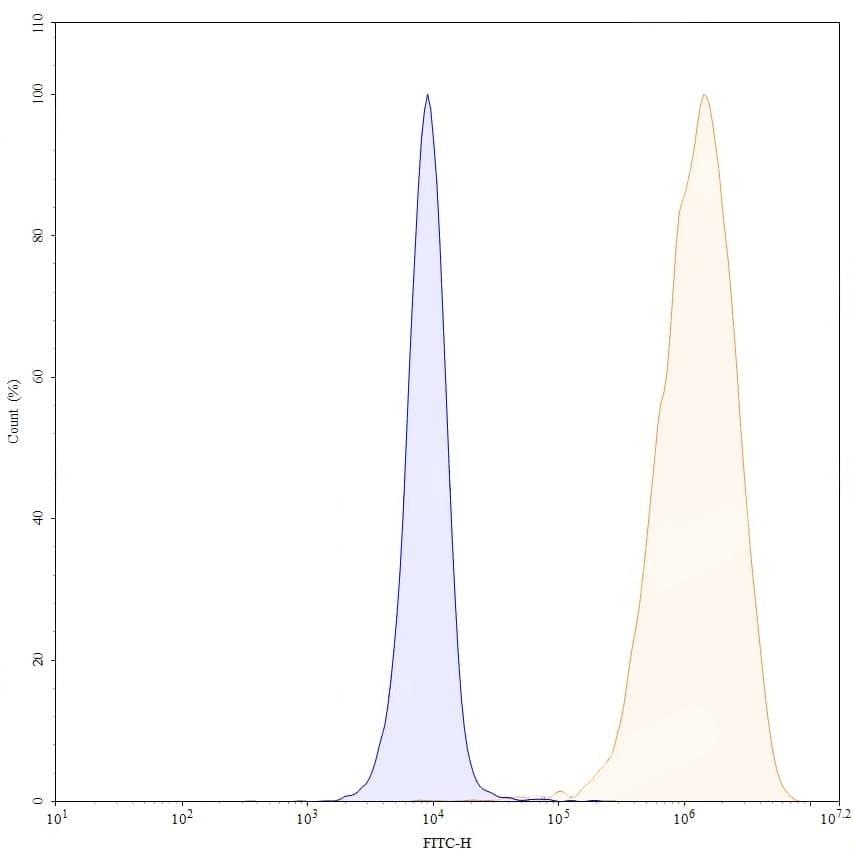
TD-HV974026_3.jpg
Flow Cytometry
 
Flow-cytometry using anti-human CD274 antibody. Untransfected cells (blue Histogram) and Transfected cells (Yellow Histogram) were stained with an anti-human CD274 monoclonal antibody (Catalog HV974036) at a concentration of 5 µg/ml for 30 mins at RT. After washing, bound antibody was detected using a Goat Anti-Human IgG H&L Polyclonal Antibody, FITC (abinScience: HF690414) and cells analysed on a NovoCyte Flow Cytometer.
TD-HV974026_4.jpg
SDS-PAGE
 
SDS-PAGE for Research Grade Durvalumab.