EN
抗体药类似物
Research Grade Ifinatamab
All
TD-HV612056_1.jpg
TD-HV612056_2.jpg
  • CatalogTD-HV612056
  • ClonalitymAb
  • Application Research Grade Biosimilar
  • SynonymsMABX-9001a,CAS:2484870-90-6
  • 规格
    1mg
  • 价格
    ¥询价
定制服务咨询

Research Grade Ifinatamab


Catalog No. TD-HV612056
Species reactivity Human
Applications Research Grade Biosimilar
Host species Humanized
Isotype IgG1-kappa
Expression system Mammalian Cells
Clonality Monoclonal
Target CD276, B7-H3, Costimulatory molecule, B7H3, 4Ig-B7-H3, B7 homolog 3, CD276 antigen
Endotoxin level Please contact the lab for this information.
Purity >95% purity as determined by SDS-PAGE.
Purification Protein A/G, purified from cell culture supernatant.
Accession Q5ZPR3
Form Liquid
Storage buffer 0.01M PBS,pH7.4.
Stability and Storage Use a manual defrost freezer and avoid repeated freeze-thaw cycles. Store at 4°C for short-term storage (1-2 weeks). Store at -20°C for up to 12 months. For long-term storage, store at -80°C.
Alternate Names MABX-9001a,CAS:2484870-90-6
Background Ifinatamab is monoclonal immunoglobulin G1-kappa with anti-human B7 homolog 3 protein (Human B7-H3). Ifinatamab is a glycoforme α immunomodulateur.
Note For research use only. Not for use in clinical or therapeutic applications.

 

TD-HV612056_1.jpg
SDS-PAGE
 
SDS-PAGE for Research Grade Ifinatamab
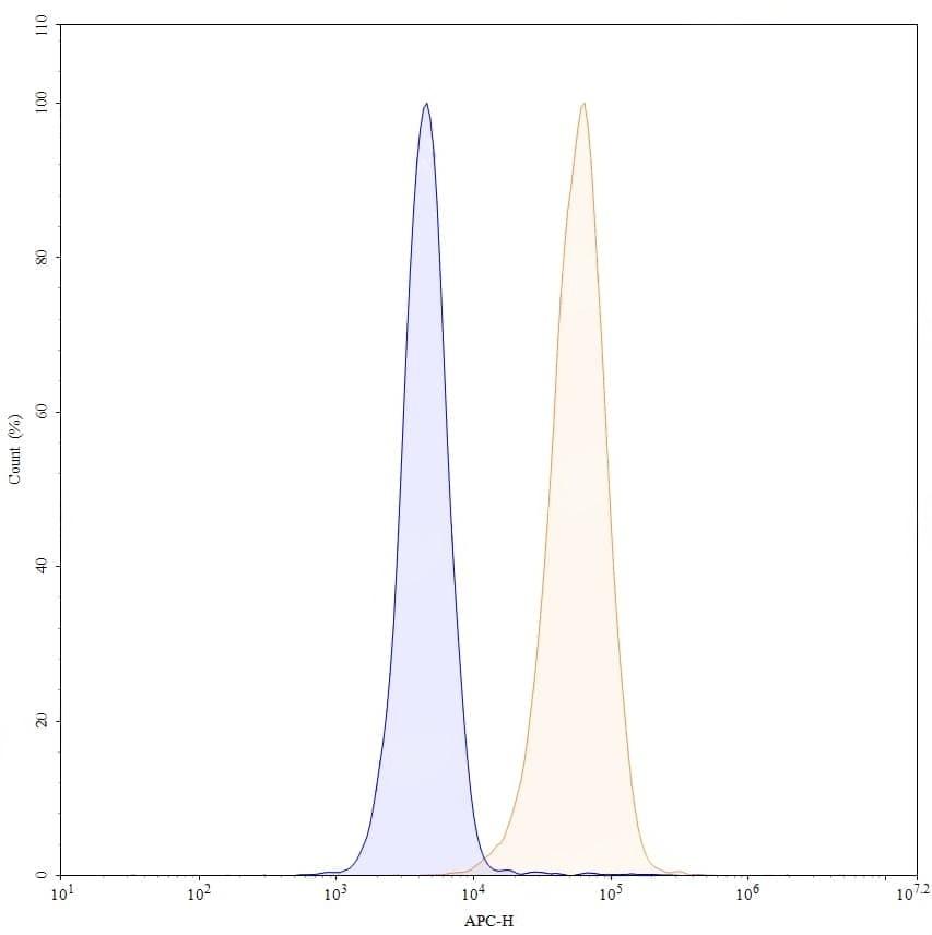
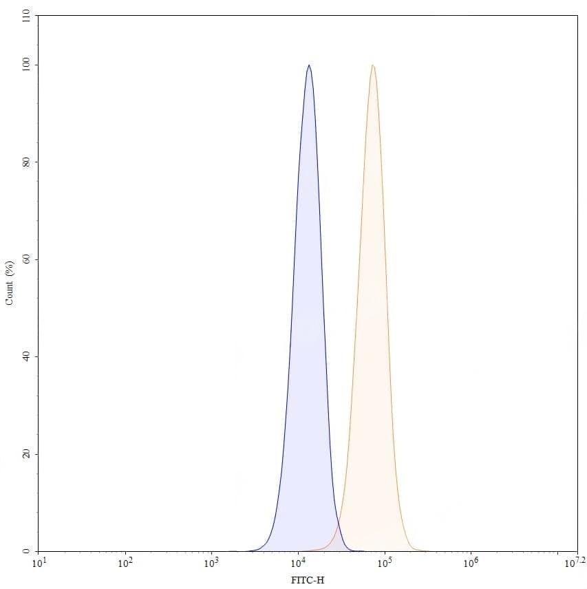
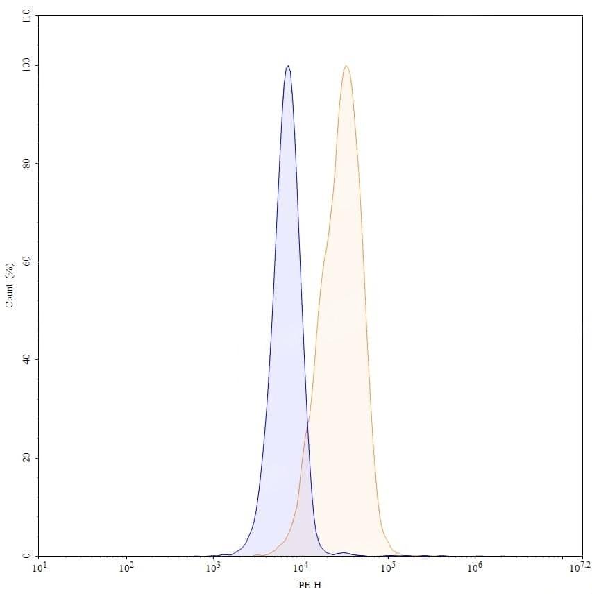
TD-HV612056_2.jpg
Bioactivity
 
Detects CD276/B7-H3 in indirect ELISAs.