Ragifilimab(TD-HV475016) is a research-grade recombinant antibody targetingCD357. Produced in mammalian cells with native-like glycosylation.HighlightsResearch Grade— For PK/PD studies, assay development, and ADA research.Native Glycosylation— Mammalian expression ensures native-like patterns.
Species reactivity
Human
Applications
ELISA, Bioactivity: FACS, Functional assay, Research in vivo
Host species
Humanized
Isotype
IgG1-kappa
Clonality
Monoclonal
Target
Activation-inducible TNFR family receptor, GITR, TNFRSF18, CD357, Tumor necrosis factor receptor superfamily member 18, AITR, Glucocorticoid-induced TNFR-related protein
Endotoxin level
Please contact the lab for this information.
Purity
>95% purity as determined by SDS-PAGE.
Purification
Protein A/G purified from cell culture supernatant.
Accession
Q9Y5U5
Form
Liquid
Storage buffer
0.01M PBS, pH 7.4.Please refer to the specific buffer information in the hardcopy of datasheet or the lot-specific COA.
Stability and Storage
Use a manual defrost freezer and avoid repeated freeze-thaw cycles. Store at 4°C for short-term storage (1-2 weeks). Store at -20°C for up to 12 months. For long-term storage, store at -80°C.
Background
Efavaleukin alfa (AMG592) is a human monoclonal antibody. Efavaleukin alfa is composed of the IGHG1 Fc fragment fused to IL-2. The expression system of Efavaleukin alfa is usually CHO (Chinese Hamster Ovary) cells.
Caption
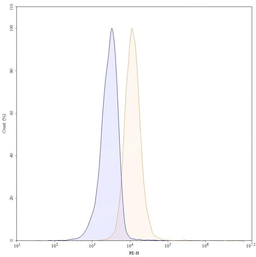
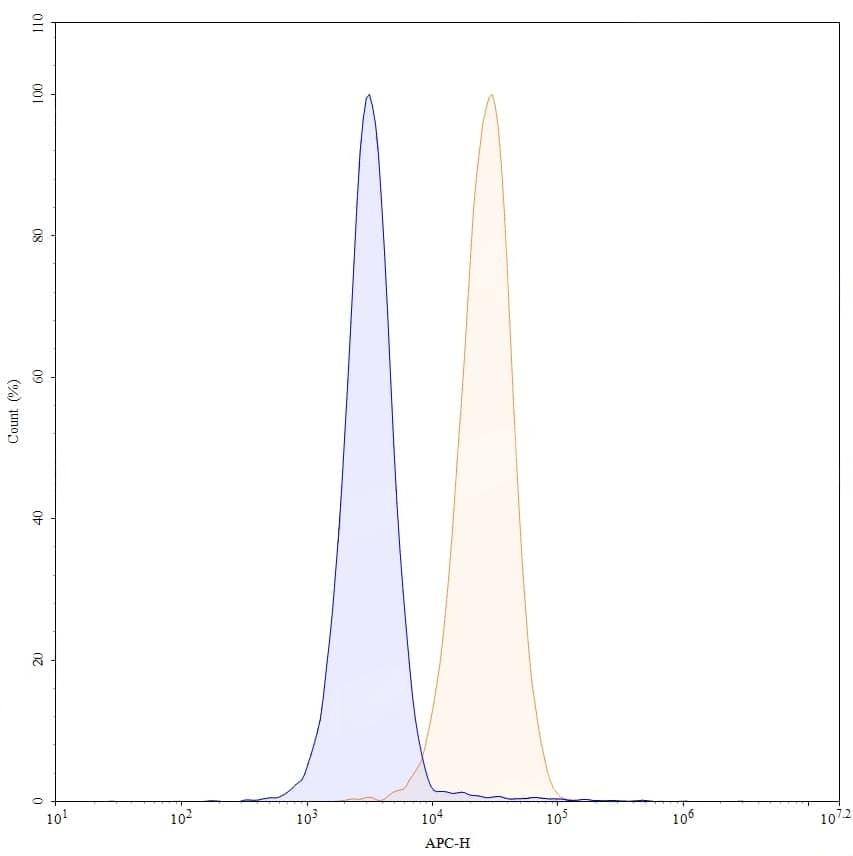
Detects CD357/TNFRSF18/GITR in indirect ELISAs. | Flow-cytometry using APC anti-human CD357 antibody. RPMI-8226 cells were stained with an irrelevant antibody (Blue Histogram) or an APC anti-human CD357 monoclonal antibody (Catalog: HV475016, Yellow Histogram) at a concentration of 5 µg/ml for 30 mins at RT. After washing, cells analysed on a NovoCyte Flow Cytometer. ### Flow-cytometry using PE anti-human CD357 antibody. RPMI-8226 cells were stained with an irrelevant antibody (Blue Histogram) or an PE anti-human CD357 monoclonal antibody (Catalog: HV475016, Yellow Histogram) at a concentration of 5 µg/ml for 30 mins at RT. After washing, and cells analysed on a NovoCyte Flow Cytometer. | Western blot analysis was performed using anti-CD357/TNFRSF18/GITR monoclonal antibody at 1ug/mL on various samples.Lane 1:recombinant human CD357/TNFRSF18/GITR (Catalog No:TD-HV475011)Lane 2:negative control | SDS-PAGE for Research Grade Ragifilimab
Note
For research use only. Not suitable for clinical or therapeutic use.