EN
抗体药类似物
Research Grade Xaluritamig
All
  • CatalogTD-HV409026
  • ClonalitymAb
  • Application Research Grade Biosimilar
  • SynonymsCAS:2559056-68-5
  • 规格
    1mg
  • 价格
    ¥询价
定制服务咨询

Research Grade Xaluritamig


Catalog No. TD-HV409026
Species reactivity Human
Applications Research Grade Biosimilar
Host species Human
Isotype IgG1-scFv-CH/G1-kappa
Expression system Mammalian Cells
Clonality Monoclonal
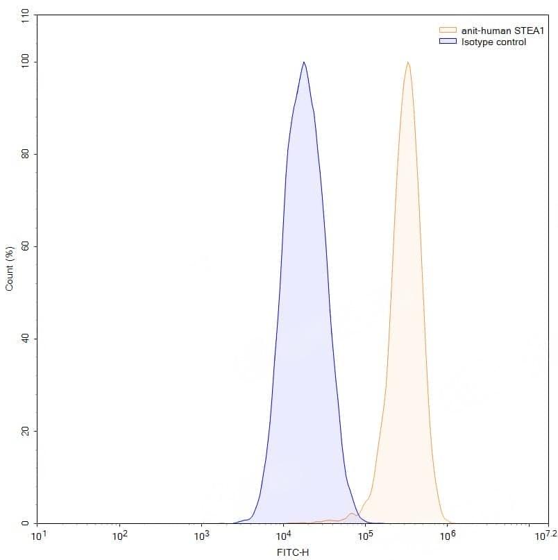
Target PRSS24, STEAP1, STEAP, Metalloreductase STEAP1, Six-transmembrane epithelial antigen of prostate 1, T3E, T-cell surface antigen T3/Leu-4 epsilon chain, CD3e, CD3E, T-cell surface glycoprotein CD3 epsilon chain
Endotoxin level Please contact the lab for this information.
Purity >95% purity as determined by SDS-PAGE.
Purification Protein A/G, purified from cell culture supernatant.
Accession Q9UHE8 & P07766
Form Liquid
Storage buffer 0.01M PBS,pH7.4.
Stability and Storage Use a manual defrost freezer and avoid repeated freeze-thaw cycles. Store at 4°C for short-term storage (1-2 weeks). Store at -20°C for up to 12 months. For long-term storage, store at -80°C.
Alternate Names CAS:2559056-68-5
Background Xaluritamig is an anti-CD3E/STEAP1 monoclonal antibody.
Note For research use only. Not for use in clinical or therapeutic applications.